手机站
  • 君澜在飞猪首发会员权益升级计划:亲子会员儿童早餐及加床都免费
    国内酒店品牌君澜在飞猪首发会员权益升级计划,通过更契合消费者度假需求的会员权益内容,持续扩大君澜“澜嘉会”的吸引力。 据了解,本次君澜新增了数项实用的会员权益:推出“懒床早餐”,白金及钻石会员10点后未用早餐可于12点之前享受送房或指定餐厅兑换早餐一份;钻石会员在入住期间,可获得一份免费的下午茶;针对亲子家庭会员,儿童早餐免费、加床免费。无论是通过君澜官方网站还是飞猪官方旗舰店消费,客人获得的权益都更丰富了。 事实上,君澜是较早在飞猪开设官方旗舰店、实现会员互通的中国酒店品牌。飞猪F3及F4会员可直通君澜“澜嘉会”的白金及钻石会员。去年7月,双方又一次宣布达成战略合作,重点发力包括“住宿+”新品打造、会员深度合作、品牌营销等在内的数字化直营模式。 对消费者来说,飞猪官方旗舰店是另一个“官网”,购买君澜的服务,可以获得同样的会员积分和对应权益。对酒店来说,在飞猪的经营形成了一个新的私域,可以进行灵活高效的用户增长、会员运营和品牌建设。 近1年来,通过飞猪注册成为君澜“澜嘉会”会员的数量同比增长了3倍以上。会员增长也有力地拉动了复购。君澜在飞猪平台上的交易中,由会员带来的部分占比达7成以上。 君澜酒店集团总裁王建平表示,君澜与飞猪达成战略合作以来已在一些方面取得了超出预期的阶段性成果。在近期的君澜飞猪会员日活动中,单日成交额突破千万元。“我们持续看好与飞猪的战略合作,依托君澜超200家的度假酒店资源,结合飞猪在旅游行业数字化方面的专业技术能力,期待双方的深化合作为旅行者带来更优质的度假体验。” 飞猪旅行总裁庄卓然表示,在市场面临剧烈变化的时候,更好的服务品质、更高的经营效率是企业抵御风险、赢得客户的根本,过去一年,君澜与飞猪已围绕着这些目标,在供给创新、会员深度运营等方面进行了诸多探索。飞猪为与君澜共同取得的合作进展感到高兴,希望继续发挥数字化力量,参与更多民族旅行品牌的成长。 据易观《2021年中国酒店数字化发展专题分析》报告显示,近两年来,我国酒店业进入了数字化加速发展期,构建属于酒店的私域流量池,加速推进直营模式,是行业数字化发展的必然趋势。做直营,会员运营是核心。酒店集团一方面通过与数字旅游服务平台进行会员互通,将平台的公域流量转化为酒店的私域流量,为酒店获取更多的新会员;另一方面,通过自身的官方渠道进行直营,获得更多复购率高的忠诚会员。截至目前,业内绝大多数酒店集团已在飞猪开设官方旗舰店,扩展自己的数字化运营阵地。 专注于酒店咨询行业的华美顾问集团首席知识官、高级经济师赵焕焱认为,相比动用资源、人力去开发、运营新的App,酒店集团选择与数字旅游服务平台共建官方旗舰店,是一种更加高效且更具性价比的直营新模式。通过平台多端多场景的生态优势,不仅能够降本提效,对于沉淀用户、提升复购也很有帮助。

    2022-04-22 10:55

  • 去哪儿当选中国互联网协会常务理事单位
    2022年4月1日,中国互联网协会第五届理事会第四次全体会议在京召开。会议审议了中国互联网协会2021年度工作报告和财务报告,表决通过了关于增补、变更理事会成员的议案。北京趣拿信息技术有限公司(简称去哪儿)当选中国互联网协会常务理事单位,公司首席执行官陈刚出任中国互联网协会常务理事。 中国互联网协会尚冰理事长在会上作总结讲话,他指出,当前数字经济发展已步入快车道,各级政府相继出台一系列有利于行业发展的政策,为我国数字经济发展提供了广阔的发展空间。互联网行业要把握机遇,不断寻找新动力、拓展新边界、开辟新空间。与此同时,也要高度关注并努力推动解决互联网行业发展面临的诸多挑战和问题,坚持创新发展、坚持规范发展、坚持融合发展、坚持安全发展。 在数字经济新的发展阶段,互联网企业面临着诸多机遇与挑战。去哪儿作为国内领先的在线旅游平台和以技术推动行业进步的科技公司,一直通过数字化技术降本提效,开拓旅游行业新的收入模式。经过2020年初大范围疫情和2020年下半年局地疫情的考验,去哪儿已建立起一套AI服务系统,能够实现从实时监控到预判再到解决方案循环服务,通过数据建立多种模型,从而预估局部疫情的影响规模、退票比例,进行人力调配以满足用户的需求。 此次去哪儿当选常务理事单位,将进一步发挥好桥梁纽带作用,以协作的文化、开放的平台、有效的服务,推动互联网行业交流合作,助力乡村数字经济的发展,推进旅游行业数字化变革,带动提升整个旅游行业的创新能力。 据悉,目前去哪儿已经取得近百项专利,获得国家级高新技术企业和中关村高新技术企业双认证、已获评2020年、2021中国互联网企业综合实力百强,2020年、2021年北京民营企业百强。成立16年来,去哪儿累积帮助超过6亿用户更好地出行,超过5000万用户在去哪儿购买人生第一张机票。去哪儿坚信国内文化旅游产业将迎来新的发展机遇和繁荣,旅游行业数字化将大有可为,去哪儿将会继续发挥企业核心竞争力,顺应消费新趋势、创造市场新需求,吸引更多“小镇青年”走出来、也让更多大城市的年轻人探索小众目的地,加速旅游大众化进程,满足新时代人民群众对美好生活的需求和向往。

    2022-04-19 18:20

  • 深航、川航提升航班执行率 飞猪上“三天内不取消”航班预订量增长超4成
    预订的航班又取消了?怎么才能买到确定性更高的航班? 自2020年初以来,受疫情等多重因素影响,国内民航发送旅客量持续走低。飞常准数据显示,3月份国内航司客运航班同比下降58.6%,日均取消出港航班7800余架次。较高的航班取消率让旅客的出行不确定性大大增加,甚至带来不必要的损失,成为民航服务的一大痛点。 近日,有消费者在飞猪App订机票时发现,部分航班被打上了“航班不取消”“一订飞”“订就飞”等标识。飞猪App页面内的规则详情显示,具有该标识的航班执行“起飞日期3个自然日内不取消”的规定。 记者了解到,这是深圳航空、四川航空为全面提升航班执行率而推出的“一订飞”“订就飞”活动,消费者预订相应航班后,如在起飞前3天(含当天)内因航司原因被取消(天气原因及公共安全原因除外),可额外获得百元以上的优惠券包,再次预订时按照规则可直接抵扣相应现金。 据悉,“一订飞”活动覆盖深圳航空所有航班;“订就飞”活动覆盖四川航空部分热门航班。 飞猪App上可预订深圳航空、四川航空“一订飞”“订就飞”航班 这是国内民航业在艰难处境中作出的又一次创新尝试。“航司通过这种方式来最大限度地提升旅客出行确定性,飞猪作为航司和用户的连接点,更应该把这份确定性和好的服务体验传递给消费者。”飞猪相关负责人表示,针对推出该活动的航司和航班,飞猪已在机票预订界面为其打上“航班不取消”“一订飞”“订就飞”等相应标识,提升航班辨识度,为出行旅客多添一份保障。 飞猪数据显示,这一举动确实提升了消费者的预订信心,深圳航空推出该活动3天来,有“航班不取消”“一订飞”标识的航班预订量环比上周增长超4成。 近两年来,民航成为受疫情影响最大的行业之一,尤其是局部地区的疫情反复,给旅客和航司都带来了巨大困扰,各航司以及飞猪等在线旅行服务公司也在尽最大努力为旅客提供更好的消费体验和服务保障。2022年春节期间,飞猪联合40家航司推出买机票送核酸检测券活动,覆盖国内近2000条航线。
    业内人士分析,航司和订票平台推出的买机票送核酸券、“航班不取消”等活动,一方面努力保障了旅客的乘机权益及确定性,另一方面也有助于航司的精细化运营,以及提升行业的整体口碑。

    2022-04-19 16:35

  • 未来好宿完成千万级Pre-A轮融资
    专注于城市周边度假的会员制生活度假平台—未来好宿,宣布于近日完成千万级Pre-A轮融资。本轮融资由易宝支付旗下基金领投。 未来好宿创立于2020年9月,由皇包⻋旅行合伙人、云地接CEO盖书华和易游天下创始人甄浩在疫情大背景下联合创立。通过会员制方式为用户提供高性价比的周边度假产品。 未来好宿目前已与众多精品乡村民宿品牌合作,助力乡村振兴大发展。还与一站式旅行生活分享平台小星球转转、一分地农场等建立了深度战略合作关系,旨在为会员提供更多高品质高性价比的生活度假产品。 此前未来好宿已于去年中完成数百万人民币天使轮融资。

    2022-04-19 14:15

  • 复杂环境下的酒店管理形态
    本文转载自公众号:酒店评论,ID:Reader-Review,作者:谷安迪 毋庸置疑,酒店目前处于或将长期处于复杂性环境中,新冠疫情将永远改变这个世界,酒店的管理者必须更新自己的管理策略。企业组织必须像生物体一样实现“有机进化”,敢于打破固有的模式框架,重构系统和思维方式。 本以为新冠疫情是一只偶然降临的“黑天鹅”,无论它来势多么凶猛,也只是翅膀一煽所引起的“蝴蝶效应”。但谁知一晃两年已逝,这只“黑天鹅”却在这世界上堂而皇之地“筑了巢”。与它长期对抗的进程中,酒店和其他诸多行业一样,都面临着前所未有的复杂环境。这样的复杂环境或许在之前只有那些规模庞大历史悠长的跨国公司才能“有幸”一遇。而如今,无论你是一家几十或几百间客房的酒店还是路旁的煎饼摊,都难逃它的反复考验。 根据全国工商联联合国家旅游网共同推出的《疫情期间旅游业失业专项调研报告》显示,受疫情的反复打击,旅游业目前仍稳定就业的人员仅占13.8%,失业比重高达68.1%,96%的失业者因为疫情失去工作。此时此刻,对未来的彷徨、对现实的焦虑和已然空空如也的“妙计锦囊”或许是广大酒店同仁们普遍“emo”(网络用语:意指陷入消极情绪)的发端。与其在这里仰天期待“世界范围内疫情彻底消除后的雨过天晴”,不如换个角度重新认识这个充满复杂性的外部环境,并探讨一下如何应对。毕竟,很多专家早有预言,新冠疫情将永远改变这个世界。 酒店业的复杂性环境 曾经“老老实实过平凡日子”的酒店行业目前面对的复杂环境是个什么模样?简而言之,就是越发的不可预测、变化无常,而且会成为一种常态。这在2022年初最为凸显,想想酒店在去年年底做的2022年预算,在目前全国各地疫情反复爆发的环境中,还有多少参考价值? 根据《哈佛商业评论》2021年10月的文章《学会与复杂性共存》所述,复杂环境大致有以下的三个特性: 1.  可能发生相互作用的要素数量多。

    2.  要素之间的相互依存程度高。

    3.  要素的相异程度高,多样性丰富。

    对于环境的复杂性,《第四次工业革命》的作者克劳斯·施瓦布在《后疫情时代大重构》一书中也有论述:环境的复杂性源自于环境系统中“具有高度关联性的要素”之间所产生的“非线性影响”的频繁发生。系统中只要有一个要素发生变化,就会对其余的部分造成令人惊讶的严重影响。用通俗易懂的话说就是:一点剧变,满盘皆变;而满盘皆变,又会触发新的点状剧变;如此周而复始,变化就变得不可预测。

    笔者试着用一幅图来进一步诠释目前我们所面对的复杂环境,相信这是令人感到惶恐与无助的根本原因。如图所示,新冠疫情的点状爆发、消费者心理及行为变化、政府管控措施变化、经济大势变化、消费阶层变化,甚至是国际疫情防控政策变化和能源价格变化等元素之间存在着相互关联相互影响的关系,而这些关系随着互联网及社交网络的高度深化和全球化的不断加深,已经形成了“直达微观”的力量。也就是说,因为我们目前所处的环境已经是高度关联,深度紧密。因此,社会上,甚至是世界上的“风吹草动”,已经足以影响到一个单体酒店的运营。

    比如,疫情所在区域的点状爆发,必然会触发政府的管控措施,而政府管控措施的严格程度直接影响着消费心理的变化,有可能会产生消费的静止,也有可能会产生疯抢式的消费(如果政府管控极端严格,尤其是学校、工作单位等联动严控,出行意愿可能戛然而止;如果管控留有一定的空间,对于很多酒店来说,反倒可能会迎来疯抢式的消费,因为消费者觉得会议再不办、旅行再不实施又不知道会等到何时)。同时,消费阶层有可能被经济大势所影响,现如今经过疫情的反复“折磨”,中小企业和中产阶级已出现消费疲软状态,但大公司和富裕阶层的消费意愿依然强劲,这可能会让奢华型酒店得到意外的收获,但却会让标准高端及中端酒店趋于艰难。

    经济大势的变化又不容置疑的和疫情的反复紧密关联,而疫情的点状爆发又和国家对于国际疫情的应对政策变化有直接关系,如果将来对外疫情政策全面放开,周边游和短途游或许会在出境游报复性增长的情况下骤然遇冷。就连最近“俄乌战争”爆发引发的油价上涨,似乎也和酒店的外部环境息息相关,油价的增长限制了自驾游,让疫情反复之下的度假游雪上加霜,更会让酒店的采购成本增加……

    酒店只需参照往年的平均房价、平均入住率、Revpar、客源市场占比(比如散客、团队、协议客户等占比)、预订进度以及几个主要竞争对手的核心数据便可以预测未来并制定策略的日子似乎已经一去不复返了。取而代之的,或许是一种干着酒店的事,却需要敏感于天下事的“态势感知倾向”和“灵活处事原则”。当然在这种新形势下,酒店业主和集团高级领导的与时俱进也更为重要。

    复杂性环境下的酒店管理新思维

    最近有很多学者都持有这样一个观点:面对日益复杂的外界环境,企业组织必须像生物体一样实现“有机进化”而不是“机械性改变”。前者是敢于打破固有的模式框架,重构系统和思维方式;后者则是在原有的框架中进行应变调整。在2022年预算的基础上并不断删改来应对当下疫情反弹的“不测”,或许就是典型的机械性改变。

    那么,我们应该如何应对酒店所面对的复杂性环境呢?笔者在总结了最近的一些研究之后认为,以下几个观点或许能够帮助我们重构一些方向:

    1.改善预测方法,打造灵活机制

    拿预算来说,自疫情爆发以来,很多酒店的预算都出现严重的“失准”,如果今后疫情将和我们共存,那么原有的基于“常规市场环境”的预算编制方法怕是已经失去了它的适配性。因此,可以采用多维度的思考方式:以可预见的可能性为主、以现状为基础、以过去为参考。

    以可预见的可能性为主,就像在大雾里开车,随着雾消散的程度和逐渐清晰的视野,我们可以相当的调整车速。无论是单体酒店总经理、业主、还是集团管理者都必须擦亮眼睛并且面对现实,认真分析可见的未来,切不可好高骛远、盲目乐观,更不必过度悲观。只要有一个月的稳定期,就应该做一个月的周密计划,有一个季度就做一个季度的,不要为了预测而预测,而是为了不确定性中可确定的“窗口”去预测。

    以现状为基础,就是要在预测未来的同时正视自己的现状,在目前疫情的复杂环境下,很多我们曾经认为比较极端的方法,现在或许是适用的,比如说:阶段性关店、被政府征用等。这实际上就是基于自身的现金流及资产现状所做出的应急决策。未来做出类似“大开大合”的决策可能还会被延续,当可见的未来与实际的现状权衡后,“紧急停车”、“紧急专项”或“紧急加速”也许都会成为常规操作。

    以过去为参考,就是适度参考以往的数据和经验,那种“在去年营业额的基础上,今年一定要上涨的百分比是多少”的思维方式恐怕必须修正。在复杂环境下,把往事作为决策的“主料”,看似天经地义,实则理想主义,因为不确定性已经足以打破历史延续的惯性。如不然,又何谈百年之变局?

    2.关注风险预见和风险管控

    在狂风大作的海域里行船,第一目标不是船行得有多快,而是不触礁、不翻船。因此,在复杂环境中预见风险、管控风险,就是酒店的可持续发展之道。

    目前酒店面临的首要风险管控就是现金流问题。如前文所述,复杂环境下的任何一个元素“发作”,都会产生难以预料的连带反应,所以在纷乱的境遇中,最大限度的保障现金流是活下去的头等要务。疫情以来,很多酒店都经历了灵活上岗、缓发工资、阶段性减薪等“非常规举措”,如此的“无奈之举”,也展现出了酒店可以“闪展腾挪”的空间,如何保持好这样的弹性空间,增强组织的抗挫折能力,是每一位管理者需要思考的重要议题。

    其次的风险管控,可能是产品创新方面。在复杂环境中,未来难以预测,所以需要承担风险的创新投入就变得令人为难。然而如果酒店就此停止了创新的脚步,则又很可能在市场阶段性回暖时失去竞争优势。在这样的两难局面下,将酒店的硬件和空间看作可共享的资源,广泛和外界进行符合酒店一致性和整体性的合作经营,或是在不确定中分担风险、共享利润的明智选择。然而,很多酒店不是不想合作经营,而是在合作经营时总把自己摆在房东的位置,再加上各利益相关方(业主、品牌方、管理团队)之间的意见不统一,最后只落得好项目告吹、低水平项目不成功的局面。如果换一种思路,将酒店想象成一个商场,哪个商家具有引流作用可以给予优厚条件,哪个商家得益于场地的应该多上交利润,哪些商家是居于中位数的也恰当处理,格局似乎就更加清晰了。

    最后一个风险管控便是安全和质量的底线。复杂环境中最易引得人心浮动,在难以预知的未来面前,难免拥有“还要什么自行车!”般的心理。但是,酒店的管理者应该警惕,当使命感与底线开始动摇,酒店很可能面临着丢失本分的风险,而一旦本分的共识被撼动,团队很可能会就此一蹶不振。在这方面,理念和价值观培训突显了它们的重要性。困难之中,人们其实最需要有人给予精神上的充实与鼓励。

    3.强化组织韧性

    长江商学院副院长张晓萌在其《组织韧性打造:从“共识”到“共情”》一文中提出,组织的韧性就是组织能够承受住不确定性破坏的能力,而这种能力,来自于企业组织的共识与个人的自我认知、组织的共事原则与个人的持续性小赢、组织的成员共情与个人的热爱专注之间的耦合,归根结底,是个人的心理韧性和组织韧性的通达和契合。

    笔者认为,在酒店的组织环境中,我们长久以来习惯了专注于操作层面、任务下达与执行层面的管理工作,却忽视了对共识的建立和对共情的深耕。在复杂性面前,所有的酒店团队似乎都走到了一个岔路口:一头是单方面强化实用主义,进一步忽略组织共情;另一头是强化组织共情,增强组织韧性。两条路难言孰对孰错,但后者肯定是更利于长期发展。

    “人才是第一生产力”,在酒店遇到前所未有的复杂性环境时将变得更具有决定性。未来我们能够应对什么级别的变化,或许都取决于拥有什么样的团队,什么样的组织。

    2022-04-19 14:12

  • 周边酒店低价“囤” 去哪儿:部分城市五一酒店价格创近五年新低
    受本地游带动,部分大城市周边酒店节假日火爆,一些消费者已经开始提前“囤”五一高热酒店。来自去哪儿平台的数据显示,今年五一,攀枝花、海口、自贡、玉溪、昆明等城市的高星酒店,以及黔东南、成都、济南、乐山、重庆等城市的中低星酒店平均价格,均创近五年来同期价格新低。去哪儿CMO黄小杰介绍,今年五一,本地游仍是主旋律,结伴携家到酒店游玩过节是不少消费者的选择。不少豪华酒店价格是往年的一半,性价比很高,消费者可以提前“囤”。 去哪儿数据显示,对比今年和去年五一酒店价格,高星酒店方面,四川攀枝花降幅最大,今年五一酒店平均每晚预订价格为160元,较去年降低了近50%。中低星酒店方面,贵州黔东南降幅最大,达到34%。整体来看,高星酒店均价降幅达到10%以上的有20个城市,中低星酒店均价降幅达10%以上的有16个城市。 黄小杰分析,从刚刚过去的清明来看,北京、杭州等城市酒店和近郊亲子酒店、温泉酒店、乡村民宿等预订火爆,在节中甚至一房难求。今年酒店较为火爆的市场还是疫情控制较为良好、本地旅游资源较为丰富的地区。从目前的预订情况来看,北京、成都、广州、重庆是五一酒店预订量最高的城市。从大区域来看,广东省内的热点酒店城市最多,除广州外,还有惠州、珠海、佛山等。 据悉,为了赋能更多本地游需求,去哪儿联合众多酒店商家,推出了酒店“本地优惠券”。游客搜索同城地标或在酒店5公里范围内时,有望领取到该券,获得9折优惠。目前,该活动已覆盖全国所有城市。本地券活动上线后,参与酒店的整体预订量同比提升了1.5倍。  “近期全国疫情频发,外地游客、差旅客人数下降,如何抓住本地游客肯定是最关键的。” 重庆ART·高空全江景公寓酒店负责人告诉记者,参与去哪儿本地券活动后,酒店曝光量为之前的5倍,订单也实现了超2倍增长。  据悉,为了让消费者享受折上折,去哪儿推出五一酒店20元优惠券。进入活动页面领取后,酒店订单满200元可享受立减20元优惠,高中低星酒店均可使用。  黄小杰介绍,较为富余的酒店供应量+多重优惠,今年多个热点城市的中高档酒店均价比去年都有50%以上的降幅,非常适合“˙宅度假”、“轻旅游”。
    【数据说明:下降幅度为,今年4月去哪儿平台上成交均价较去年同期降幅。】
  • 2022-04-18 10:56

  • 净赚10亿美元:全球第一低成本航司牛了!
    本文转载自公众号:民航之翼,ID:caacwing,作者:一嘉之语 谈起民航业,尤其是低成本航空,美国西南航空公司可谓是无人不知无人不晓。 西南航空是全球低成本航空的鼻祖,且自其成立起,就是低成本航空当仁不让的龙头老大。 曾创造连续47年的盈利纪录。 一、西南航空的辉煌业绩 西南航空成立于1967年,从1973年起到2019年长达47年里,虽然几次石油危机,“9.11”恐怖袭击、金融危机等都给航空需求带来了重创,全服务航空公司纷纷亏损、破产重组,但西南航空仍然能持续盈利并逆势扩张。 进入21世纪,美国遭遇“911”恐怖袭击,一时间美国民航业风声鹤唳。 2001年,在整个美国民航业凄风冷雨、大幅亏损的情况下, 西南航空依然实现了赢利。

    更令人惊讶的是,西南航空利用其他航空公司减少航线、缩减运力的机会,开辟了新的航线,提高了市场份额,在危机中实现了逆势增长。

    2008年的次贷危机,引发了美国民航史上最大的破产重组潮。

    美国西南航空没有受到太大冲击,顺势在2008年并购ATA,2011年并购AirTran,实现了规模扩张。

    自2005年以来,西南航空合计净利润为173亿美元,这在全球是独一无二。

    自2015年以来,西南航空的净利率一直保持在10%以上,在民航这么一个不怎么赚钱的行业,能获得超过10%的净利率是非常难得的。

    二、2020年西南航空首次巨亏

    不过,新冠疫情同样重创了西南航空。

    2020年,西南航空运送旅客6779万人次,连2019年1.6亿人次的一半都没有。

    特别是一直以高客座率为傲的西南航当年的客座率已降至52.4%。

    2020年,西南航空营业收入90.48亿元,同比下降59.7%。

    税前亏损42.56亿美元,虽然比达美航空、美国航空、联合航空这三大全服务航空亏损金额少了不少,但超过了历史上任何一年度的盈利金额。

    不过,与美欧绝大多数航空公司超过90%的负债率相比,西南依赖于多年的积累,资产负债率即便比2019年底提高了12个百分点,仍只有74.2%。

    西南航空连续47年的盈利纪录就此戛然而止。

    不过,这并不可耻。

    相反,接受现实,以期东山再起才是正确的做法。

    三、西南航空又盈利了

    经过了一年的低谷以后。

    2021年,没想到那个连续盈利的航空公司又回来了。

    2021年,西南航空运送1.23亿人次旅客,同比增长81.8%,相当于2019年75.8%。

    客座率78.5%,同比提升了26.1个百分点,只比2019年低5个百分点。

    总体看来美国民航市场的恢复还是非常快的。

    一个显著的变化就是旅客的平均行程拉长了,由2019年的人均980英里(1577公里)拉长到2021年的1045英里(1681公里)。

    此外,翼哥想告诉大家就是美国的机票价格比我们高得多。

    有些网友留言美欧的机票价格多便宜多便宜,你不要举极端例子,买了一张1美元的机票就说美国的机票便宜。

    我这是美国西南航空2021年全年的所有平均数据。

    2021年,西南航空的人均票价为142美元,差不多900元人民币。

    当然有人会说,美国人收入比我们高很多。

    关键是中美航空公司之间的成本差不多,甚至我们许多成本要比美国的航空公司要高,只有人工成本低一些。

    而我们的票价水平要得低多。

    2021年,美西南营收收入157.9亿美元,同比增长74.5%,相当于2019年的70%。

    净利润9.8亿美元,比2020年减亏增利40亿美元。

    翼哥也看到,西南航空的机队规模为728架,比上年低增加了10架。

    在这种情况下,西南航空对2022年的预期也非常乐观。

    2022年,飞机订单高达114架。

    四、西南航空接受政府援助

    我们也看到美国政府援助对西南航空实现盈利起到重要作用。

    而且与其他航空公司不同的是:西南航空几乎所有的政府援助都接受。

    一是接受薪酬补贴。

    西南航空总共接手美国财政部为期三轮的员工薪酬补助。

    第一轮:是在2020年度,补助了23.37亿美元。

    第二轮:是在2021年一季度,补助了13.93亿美元。

    第三轮:是在2021年二三季度,补助了13.10亿美元。

    三轮总共补助了50.4亿美元。

    这就是相当于美国政府给西南航空的员工发工资,西南航空直接可以冲减薪酬成本的。

    假如没有这个补助,西南航空2021年实际上还是亏损的。

    二是接受低息贷款。

    第一轮:是在2020年度,提供了9.76亿美元的低息的贷款。

    第二轮:是在2021年一季度,提供了5.66亿美元的低息的贷款。

    第三轮:是在2021年二三季度,提供了5.26亿美元的低息的贷款。

    三轮总共提供了20.68亿美元的低息贷款。

    这个贷款是为时5年期,利率为1%,超过这个期限,如果不还,就会加息。

    三是接受政府注资。

    实际上就是给美国财政部发认股权证。

    其实,美国航空、达美航空、联合航空不接受美国政府注资的。

    因为他们觉得接受注资之后,会摊薄将来的股东收益。

    实际上四大航中只有西南航接受了美国政府的注资。

    但注资金额也不大。

    也是实施了三轮注资,三轮总共注资8500万美金。

    在美国政府一系列的援助支持下,加上美国实施了“躺平”的疫情防控政策,再一个就是美国经济也强劲复苏,所以美国民航业也呈现快速复苏,并在下半年获得了盈利。

    其中,美国西南航空也是美国四大航中盈利情况最好的航空公司。

    看到这些,对我国的民航业是不是该有所启发!

    2022-04-18 10:08

  • 赋能中小酒店从业者,同程旅行“新旅人公益计划”首期课程上线
    受新冠疫情影响,当下很多旅游经营者处境艰难,生产营运面临着严峻挑战。为帮助更多行业伙伴应对疫情冲击,提升市场竞争力,同程旅行启动了“新旅人公益计划”,通过打造系列免费的专业实战课程,助力行业伙伴抵抗“寒冬”。 4月18日,“新旅人公益计划”第一期内容《中小酒店实战公开课》正式上线。首期课程聚焦“疫情之下中小酒店如何破局”这一重要课题,邀请7位酒店专家,通过连续7天的直播课程为中小酒店从业者提供多种实战技能干货分享,从而帮助中小酒店在疫情中实现逆势发展。本次课程培训由同程旅行主办,艺龙酒店科技协办,上海长三角商业创新研究院为本次活动的指导单位。 近年来,同程旅行不断深耕国内下沉市场旅游产业链,也注意到到国内很多中小体量酒店的生存环境和经营发展中面临的问题。尤其在中国低线城市,很多单体酒店经营者还无法熟练运用互联网工具,不了解新的营销方式,缺少融资和产品创新能力,甚至仍在采用“刀耕火种”的人工搬单模式。这让他们在疫情下面临更严峻的生存考验。 同程旅行相关负责人介绍,针对酒店行业面临的运营难题,同程旅行希望整合相关资源,为中小酒店从业者搭建系统化知识体系,全面提升酒店的系统能力、运营能力、知识能力、产品能力和应变能力,为其后续可持续发展提供赋能和帮助。 据了解,“新旅人公益计划”首期课程邀请了特特学苑创始人周蓉,旅智科技高级产品总监唐勇,珀林酒管运营总监齐伟,抖音实战群发起人李之明,时光漫步创始人杨静峰,爱电竞电竞运营总监杨智杰,周周来了创始人周东来等7位酒店运营管理专家,为中小酒店从业者分享疫情下中小酒店的破局之法。每天一小时的课程分享,帮助酒店从业者获得一项酒店经营管理的实操技能。课程内容涵盖如何借助PMS系统提升酒店收益、如何“免费”获取OTA的高流量位置,如何有效进行酒店营销等大量实战型内容。4月18日至24日每天15:00-16:00,《中小酒店实战公开课》将在同程旅行发言人微信视频号开启直播。 未来,同程旅行将依托“新旅人公益计划”,为行业伙伴提供更多公益培训项目,与旅行行业共同抵御疫情风险。在帮助旅游企业提升自身“抵抗力”的同时,同程旅行也将积极承担社会责任,持续推动中国旅游产业的数字化发展进程。。

    2022-04-18 09:59

  • 20万亿级婚旅市场,高奢酒店如何抢占“幸福礼堂”?
    本文转载自公众号:空间秘探,ID:MESPACE007,作者:戴胜 婚礼堂模式,即一站式整合婚庆产业链,在中国早已有之。从2002年上海开设第一家婚礼堂“罗曼园”起,二十年来,婚礼堂一直备受追捧。新冠疫情期间,全球婚庆市场遇冷,不少人选择推迟或取消婚礼,结婚需求也普遍下降,不过,婚庆市场规模却仍在扩大。正因如此,许多高端酒店开始发力婚旅产业,试图从这片数十万亿级的商业蓝海中,寻找品牌增长的全新突破口。 01 高奢酒店 分抢“婚旅”蛋糕 近日,隶属于德意志酒店集团的施柏阁酒店宣布,从4月1日起与婚礼策划机构Marie Alsleben Agency合作,共同为客人进行时尚高端的婚礼策划。在指定的十家施柏阁酒店举行婚礼的新人,除了可以享受专属的场地和酒店会展团队的支持外,还将得到专业婚礼策划师的帮助。本次合作,标志着这个拥有90多年历史的奢华酒店品牌拓展了全新的一站式婚礼业务线,由此一脚踏进了婚旅市场。 这不是第一家涉足婚旅行业的高奢酒店。2020年9月,万豪旗下丽思卡尔顿酒店与知名婚纱礼服品牌宝诺雅达成合作,为在中国区的丽思卡尔顿酒店预订婚礼场地的新人提供一站式婚宴服务,以及免费试纱等礼遇。
    尼依格罗酒店虽然在疫情前就举办过主题婚礼秀吸引新人,为其提供一站式婚礼体验的服务,但从2020年起才真正在高端婚旅市场活跃起来。据不完全统计,从2020年5月到现在,成都、重庆、苏州、长沙等地的尼依格罗酒店共举办2场婚礼展、2场婚礼沙龙和4场主题婚礼秀,与专业策划机构及高端婚庆品牌合作,向消费者展示品牌特有的高端典雅婚礼美学。

    希尔顿旗下的康莱德酒店在一站式婚礼市场也布局已久,自有的婚礼品牌“康莱德婚礼”和多家高端婚庆品牌皆有合作,运营已较为成熟,广受好评。2020年以来康莱德酒店中国区至少举办了5场婚礼秀、2场婚礼展,厦门康莱德酒店在2021年3月还举办了春日主题婚礼市集。

    除了国际品牌,本土酒店也并不后知后觉。早在2020年,浙江省湖州市德清便建立全国第一个婚旅融合发展示范区,以“一森一世,非你莫属”等主题,推动山地婚礼、草坪婚礼这些创新模式发展。而在疫情来袭后的第一个春天,在莫干山郡安里18000平方米的草坪上,40对不能如期步入婚礼殿堂的抗疫前线医护工作者及志愿者,举行了大型户外公益集体婚礼,并获钟南山院士及李兰娟院士多在线祝福。而郡安里也因此获“婚旅”烙印,成为很多年轻人心目中理想的婚旅目的地。

    另外,杭州蝶来雅谷泉山庄总经理王立平此前也跟空间秘探表示,虽然各城市仍处于疫情的困扰当中,但雅谷泉山庄的婚礼预定情况倒是成为解忧之事。酒店凭借市中心的地理位置,以及西湖深处的优雅环境,获得不少婚礼订单。酒店也在策划及落地上开创性地提供更周全的服务,从2021年的营收数据来看,这一块的成效颇丰。

    在今年3月,江苏则是有六家金鹰酒店联动,启动“金鹰新娘”IP 项目,和多家高端品牌深度合作,为新人提供一站式的高端婚礼服务。合作品牌会为金鹰新娘提供“专属礼遇”,在参与活动的六家酒店成功举办婚宴的新人也将得到免费房券等福利。

    可以看出,在后疫情时代,各大高端酒店品牌不再满足于“被策划”,只作为婚礼的举办地点,而是大胆尝试“跨界”,试图抢占婚礼策划市场份额,让一站式婚礼服务成为酒店新的增量突破口。

    02
    20万亿市场的“明争暗夺”

    即便目前多地仍有疫情反复,各行各业线下业务都受到冲击,高奢酒店却看好同样以线下为主的婚旅市场,并且对自身拓展婚旅策划业务线充满信心,原因其实不难理解。

    /婚庆行业,每年20万亿级的市场潜力

    庞大的市场规模首当其冲。根据婚礼纪《2021中国结婚消费新常态用户行为洞察报告》报告显示,线上结婚服务平台正面临3万亿的巨大消费市场,且近五年内平均每对新人结婚消费高达23.1万元,增长了3.7倍,远超全国居民人均可支配收入增长幅度。根据艾媒咨询2021年数据,全国适婚人口总量有将近4.5亿人,2022年广义婚庆行业市场规模将超过24万亿元。此外,由于过去两年疫情多发,许多新人选择延期举办婚礼,推迟到去年乃至今年,也是婚庆市场热度居高不下的原因。

    虽然结婚人数连年下降,但婚庆市场规模却仍在扩大,这说明单场婚礼的预算正在提高。新冠疫情期间消费心理普遍有所改变,消费者变得更加谨慎,提高了消费标准,只会为更好的产品和体验买单。另外,疫情导致的地域阻隔也使年轻人有机会摆脱父母喜欢的传统的大操大办,选择自己更偏爱的小众个性化主题婚礼,并希望能更方便地完成“一站式”结婚。一站式、个性化的婚礼服务正在成为整个行业的潮流趋势。而婚礼与目的地旅行相结合,或者酒店氛围更具备度假气息,对于年轻群体来说,吸引力加倍。

    /现有企业良莠不齐多为“小作坊”

    虽然我国婚庆市场规模十分可观,巨大的市场需求催生出了超过220万家的婚宴服务公司,婚礼堂模式在中国也已有二十年的发展历程,国内现有的婚庆策划机构却仍旧存在诸多局限。

    首先,作为一个低频、长线的行业,婚庆市场的消费者不断减少,竞争者却仍在增加。面对这样的环境,某些婚庆公司为了宰割消费者不择手段,钻婚庆市场缺乏标准化的空子,在策划过程中二次消费、临时加价,即将原本可以合并在合同里的条款专门拆出来,收完定金后又另行收费,都是婚庆圈被诟病已久的问题。

    其次,除了少数全国知名的大型婚庆企业外,我国婚庆企业仍以“小作坊”为主,基本没有形成全国性的连锁品牌。因为不熟悉当地的民俗文化等具体情况,许多连锁品牌根本无法打破地域限制,无法和新市场的本土品牌抗衡。

    “小作坊”的弊端一目了然:很多小型婚庆公司人员不够,缺乏人才尤其是好的婚礼策划,甚至根本没有团队,需要找外包人员临时组团;沟通方面问题频出,负责沟通客户的不是策划而是销售,各个环节意见传达不到位,最多的成本反而花在这里;道具等物料准备不充分,为了挤压成本以次充好,或是盗别家的场景图来哄骗消费者,到最后完全达不到客户原本的要求;婚庆市场里中低端婚礼居多,经常“扎堆”也更容易出问题,小公司本就缺乏设计师和好创意,方案内容同质化,难免俗套平庸;中低端婚礼预算也必定有限,中小企业面对单价低、单量多的情况,实现的方案效果自然更容易大打折扣……

    业内专家分析,现有的婚礼堂模式过于商业化运作,像工厂流水线一样“量产”婚礼。企业为了追求高效,精准把控婚礼的每个步骤,从而缺失了更深层次的文化支撑和情感连接。

    /比起“被策划”酒店更适合主导

    如果有着诸多不足的婚庆机构都能在这个行业获得高达50%的利润,原本就得天独厚的高奢酒店,如何不能进场分一杯羹?

    事实上,酒店业与婚庆业不仅早就相通,还长期霸占婚庆市场大头。根据艾瑞咨询数据,我国婚宴行业利润率达50%-60%,其中婚宴酒席占婚庆市场规模的49%,且2020年中国婚宴酒席市场规模超过9800亿元。

    而在婚礼策划中,策划师要先了解各个酒店情况,向新人推荐性价比最高的酒店。在确定酒店后,又要提前测量酒店场地、预订客房,还要策划酒店附近的旅游行程。但这些流程对酒店而言都更为高效,新人如果选择了酒店的一站式婚礼,酒店可直接省去货比三家的步骤,也没有哪个婚礼机构会比酒店更清楚自身的房型、价格、测绘数据。以及,每一个热门旅行目的地的酒店,都必定能对当地的旅行攻略与注意事项如数家珍。

    与其让所谓的“一条龙”策划机构来订酒店,在消费者身上赚差价,不如让酒店自己拿到婚礼主办权,直接将一站式婚礼并入业务结构,还能大大降低沟通成本。为了便于客户预订,酒店的各种房型、宴会厅及一些相关服务价格本就比较透明,也较为标准化,可以在一定程度上有效规避临时加价和二消。搭建的实景也基于酒店本身展厅基础,酒店自己完成过的场景效果也更容易还原,可避免图片与实物不符的尴尬场面。

    说到底,婚礼也是大型会展的一个细分领域,在承办会展上已有丰富经验的酒店拥有良好的基础,做起婚礼策划来,未必就比那些所谓的专业机构逊色。

    03
    审美和专业
    高奢酒店的秒杀武器

    进入一站式婚旅服务市场,高奢酒店自有其优越性。

    一站式婚礼的第一要点,是产品要物丰而价优。最基础的硬件设施自不必说,配套完备只是高奢酒店的基本原则,重点在品牌连锁化上。虽然国内婚庆机构很难形成全国性的连锁品牌,但许多高奢酒店品牌已经形成了全球性连锁,在全国扩展业务并不困难。高端品牌遍布世界各地的酒店组合,形成了强大的产品矩阵,为新人提供了更丰富多样的选择。

    高奢酒店在布局选址时,首选便是较为热门或有潜力的旅游目的地。先天的区位优势加上酒店的高端物业,让高奢酒店无论是在场景布置还是服务完善方面,都能做到更优的配置,给予新人更好的体验。

    一站式婚礼的第二要点,是审美好、设计强。高奢品牌在设计酒店时,通常采用酒店自己的团队结合专业设计师,在空间规划和视觉美感上有极高要求,还要融入当地城市或景区的文化风情。以此产出的酒店设计是许多专业人士的智慧结晶,一座座酒店特色鲜明,既能体现城市,又能彰显品牌,设计上几乎无可挑剔。

    在场景设计和功能规划上,高奢酒店天赋异禀,拥有高级且独到的审美,能够填补婚旅市场个性化需求的空缺。且高奢酒店原本就熟悉高端设计品牌,能够给予消费者更多有口碑保证的品牌资源。另外,高奢酒店会定期升级忠诚度计划、推出创意性服务,例如凯悦新推出的团建服务有城市考古寻宝,对于婚礼流程和之后的蜜月活动也有借鉴价值。

    一站式婚礼的第三要点,是专业的团队能力。以施柏阁酒店为例,Marie Alsleben Agency虽脱胎于德国本土,但足迹遍布欧洲,足以支持所有指定的施柏阁酒店的婚礼业务。在婚礼前期准备时,施柏阁酒店自己的团队会和合作的婚礼策划机构一起,共同完成整个流程。

    高奢酒店策划婚礼,要么是如康莱德,形成独立婚旅品牌,组建成自己的成熟团队;要么是如施柏阁和尼依格罗,与值得信任的品牌深度合作,不存在外包人员临时组团的可能。团队的工作人员间都有较高的默契,可以减少配合失误。

    除此之外,高奢酒店原本就面向高净值客群,这部分客群的婚礼预算标准较高,不会出现成本太过受限的情况。高奢婚礼整体数量较少,不易“扎堆”,问题不会很多,容易解决,酒店承受的压力也较小。而且,原本就以高端服务为重、以客户为中心的高奢酒店,在策划婚礼时也更能体察新人的心情,在服务细节上考虑得更周到,不光能让酒店成为新人的婚礼场所,也能让团队成为新人的爱情见证者,让品牌与客户建立更深层次的情感连接,这对酒店的长远发展也大有裨益。

    由此可见,配套设施更完备,产品组合更丰富,布局的旅游目的地更广,口碑好的合作品牌更多,自有完善的策划团队或是与成熟的策划机构有深度合作的高奢酒店,更适合涉足一站式高端婚礼产业。

    04
    “酒店+婚旅”
    产业的4点建议

    对于酒店来说,如何真正开拓“酒店+婚旅”产业,个人有4点建议,仅供参考。

    第一,和婚庆企业“抢夺”专业人才。就像原本就在行业中的那些婚庆企业,高奢酒店要面临的挑战也是招揽人才,还要和婚庆企业抢夺专业人才。作为大型酒店集团,高奢品牌不可能等着符合要求的婚礼策划人才送上门来。

    集团应该主动持续培养婚礼策划师、设计师等其他一站式婚礼服务需要的成员,在培养过程中自然融入企业理念与酒店特色,既能保证酒店有稳定的人才供应量,又能保证策划中含有鲜明的品牌文化基因。

    第二、全面升级现有的婚庆策划服务。目前一站式的婚庆服务种类繁多、水平不一,作为行业龙头的高奢酒店更应该清楚,自己实际主打的不是“一站式”,或者说不仅仅是“一站式”,而是自己超越其他同为一站式婚庆企业的更高的服务价值。客户想从高奢酒店的婚礼策划中得到的,其实不是所谓的“一次全包”,而是能给客户更佳选择和更好体验的“高端奢侈品”。

    高奢酒店不应停留于参考现有的高端婚礼策划方案,或仅仅是追上高端婚礼策划机构的平均水平,也不应该只依靠酒店的硬件本身,那和从前只作为婚礼举办地点没有区别。高奢酒店更应该做到的,是高出当地市场行业标准的婚礼策划服务。

    第三、在一站式婚礼营销上投入更多精力。酒店的婚礼策划业务不只能做成一个可供选择的商品,更能做成一个集团旗下的IP。以“金鹰新娘”为例,在“她经济”崛起的当下,这一IP以关注“坚韧独立、勇敢自信、柔软又有力量的‘她’”脱颖而出,合作品牌里少有地加上了平常不涉及婚礼市场的高端护肤品,如资生堂、SK-II、雪花秀等,既丰富了合作伙伴的组合,又给予了新娘实际的关怀。

    另外,酒店也可以通过提高婚礼秀、沙龙等相关活动的频率,在增加传播范围、展示专业能力的同时,也让潜在客户看到自己涉足婚礼市场的诚意。这一点前文提到的尼依格罗做得很好,按季度、分城市策划特色主题活动,以连贯的周期性和持续的新鲜感,塑造品牌的专业形象。

    第四、中端酒店也可抓住一站式婚礼市场机遇。中端酒店能否加入一站式婚礼市场?答案是完全可以。虽然一线城市的婚庆产业已成红海,但三四线城市的婚庆行业却仍是一片蓝海。结合中端酒店近来在下沉市场的迅猛发展,和我国下沉客群的庞大数量和消费潜力,中端酒店有非常好的发展前景。疫情期间小型婚礼需求也在上升,一站式策划体量较小、要求较低的婚礼,对于中端酒店而言并不是一件难事。

    其挑战在于,目前中端酒店承办婚礼还停留在只提供婚宴酒席,并且以单体酒店为主。单体酒店招纳人才组建团队的难度和成本都较高,且很可能无法在短期内看到高反馈。而对于中端连锁酒店品牌,覆盖范围广固然是它的优点,但它的数量太多,不管是为每家酒店还是每个城市、每片区域配备一个婚礼策划或是策展团队,都是一项不小的工程,还要同时满足个性化、一站式和本土化三重婚礼需求,对于中端酒店有一定难度。

    如果条件实在不允许,中端酒店可以循序渐进,先“局部合作”婚庆产业,即和某一部分的婚庆品牌合作,譬如珠宝、婚纱、化妆等,逐渐积累资本和品牌资源,为组建一站式婚礼的团队做准备。

    综上,年轻人对婚庆产品的更高创意和品质要求,让整个酒店业也看到新的业务和市场的多元可能。期待更多的高奢酒店甚至中端酒店,抓住婚庆市场的机遇,勇敢地掀起她的盖头来!

    2022-04-15 11:19

  • ​河北出台多项纾困措施支持文旅企业发展
    近日,河北省发展和改革委员会会同有关部门制定了《河北省关于促进服务业领域困难行业恢复发展的实施方案》,方案42项政策措施促进服务业领域困难行业恢复发展。 方案提出,鼓励机关企事业单位将符合规定举办的会展活动及参观学习、红色教育、党建培训等活动,委托旅行社代理安排旅游交通、住宿、餐饮、会务等相关事项。对不裁员、少裁员的旅游企业继续实施普惠性失业保险稳岗返还政策,在2022年度将中小微企业返还比例从60%最高提至90%。以下为方案全文: 一是省发展和改革委员会会同有关部门制定了《河北省关于促进服务业领域困难行业恢复发展的实施方案》,立足于帮助企业降低经营成本和维护企业可持续运营环境两个方面,提出了42项政策措施,具体分为以下三大类。 一是普惠性的纾困扶持措施,包括落实国家延续服务业增值税加计抵减政策、延续实施阶段性降低失业保险费率政策、分类实施房租减免政策、金融支持政策等具体措施。 二是针对性服务业纾困扶持措施,针对餐饮、零售、旅游等几个特殊困难行业,分别提出具体措施。 三是精准实施疫情防控措施,重点是针对市场主体普遍反映的疫情防控措施产生加码的突出问题,强调在严格落实国务院联防联控机制综合组防疫政策“五个不得”的基础上,科学精准实施疫情防控措施。 二是省文化和旅游厅会同省发展改革委、财政厅等八部门制定了《关于金融支持河北省文化产业和旅游产业高质量发展的若干措施》,旨在全面落实国家和省有关金融支持文旅行业纾困政策,积极发挥金融赋能作用,推动河北省文化产业和旅游产业高质量发展,提出了16项政策措施,具体分为以下四大类。 一是加大信贷投放力度,包括引导金融机构增加文化旅游企业信贷投放,推动文化旅游贷款保持稳定较快增长;推动金融系统减费让利,减轻文旅小微企业经营成本压力;制定金融支持重点文旅企业和项目推荐名单,由省地方金融监管局、人民银行石家庄中心支行推送各银行机构共享;设立文旅专项信贷产品,提高文旅企业融资的便利性。

    二是拓宽文旅企业融资渠道,包括加大地方政府专项债券项目谋划储备力度,增加文化旅游方面项目储备数量,提高储备质量;实施上市挂牌补助,对申请在境内和境外主要证券交易所首次公开发行股票的文旅企业,按规定给予一次性前期费用补助;实施首发债券补助,按相关政策规定给予发行费用补助;实施小微企业融资担保降费奖补,对为小微文旅企业提供融资担保的机构给予一定比例的保费补贴;积极推进供应链融资,支持上游中小微文旅企业以其持有的核心企业应付账款融资。

    三是推动金融服务创新,包括搭建线上金融服务平台,在“河北省金融服务平台”增加“文旅类”板块;设立专业金融服务机构,支持金融机构成立文旅专项业务部门或文旅支行;加大金融支持文化和旅游消费,支持文化和旅游部门与金融机构联合发行文化和旅游联名信用卡、借记卡;建立文旅企业金融顾问制度,发挥金融辅导精准对接、综合服务等作用,逐步扩大金融辅导企业覆盖面。

    四是强化金融支持文旅发展机制,包括围绕京津冀协同发展、长城国家文化公园建设、京张体育文化旅游带建设等,分片区采取多种形式组织银企对接活动;建立跨部门联动机制,组织开展文旅项目、企业调研,多层面召开工作推进会;强化文旅金融服务激励机制,对银行业金融机构文化和旅游普惠型小微企业贷款不良率在合理区间的,在无违反法律、法规和有关监管规定前提下,原则上可免于追究信贷人员合规责任。

    三是省文化和旅游厅会同省教育厅、财政厅等九部门制定《关于进一步支持旅行社纾困发展的措施》,立足于帮助受疫情影响严重的旅行社行业克服困难、渡过难关,提出了7项政策措施,主要内容包括:

    一是推进使用保险交纳旅游服务质量保证金试点工作。积极推动旅行社利用质保金保证保险替代现金交纳旅游服务质量保证金试点工作落地落实,减轻企业负担。

    二是支持旅行社扩大服务范围。鼓励机关企事业单位将符合规定举办的会展活动及参观学习、红色教育、党建培训等活动,委托旅行社代理安排旅游交通、住宿、餐饮、会务等相关事项。鼓励省内高等学校、中小学校组织学生开展研学实践活动。

    三是加大社保支持力度。2022年延续实施阶段性降低失业保险费率政策。对不裁员、少裁员的旅游企业继续实施普惠性失业保险稳岗返还政策,在2022年度将中小微企业返还比例从60%最高提至90%。

    四是落实税收减免政策。2022年对符合条件的旅行社纳税人当期可抵扣进项税额继续按15%加计抵减应纳税额;将“六税两费”适用范围由增值税小规模纳税人扩展到增值税小规模纳税人、小型微利企业和个体工商户的旅行社。

    五是降低房屋租金成本。对2022年被列为疫情中高风险地区所在的县级行政区域内的小微旅行社承租国有房屋,2022年减免6个月租金,其他地区减免3个月租金。鼓励非国有房屋租赁主体在平等协商的基础上合理分担疫情带来的损失。

    六是降低住房公积金缴存比例或办理缓缴。指导经营困难的旅行社按照规定申请降低住房公积金缴存比例或者缓缴,待经济效益好转后再提高缴存比例或者补缴缓缴金额。

    七是加强旅游人才培养。引导旅行社从业人员积极参与专业技术人才知识更新工程省级高级研修项目;支持对符合条件的旅行社、导游行业培训按规定给予职业培训补贴;支持入选文化和旅游部“金牌导游”项目培养计划的导游创建“金牌导游工作室”,加快提升全省导游队伍专业素养和服务水平。

    四是省文化和旅游厅积极对接各大金融机构,出台金融服务文旅企业措施。

    针对文旅企业实际融资需求,会同中国工商银行河北省分行联合印发《关于进一步加强金融服务文化和旅游企业的通知》,根据企业在新建景区、景区改扩建中的资金需求,以及已运营景区在日常经营活动中产生的短期融资需求等情况,为文旅企业提供项目贷款、营运资金贷款、固定资产支持融资、小微企业“e抵快贷”等多种融资服务。同时,针对互联网平台和产业平台客户,可提供“聚富通”支付清分服务,多样化满足文旅企业的金融服务需求。

    会同省建行联合印发《关于进一步加强金融服务支持文化和旅游企业发展的通知》,根据文旅企业经营特点,推出云税贷、善营贷、抵押快贷等信贷产品,优先支持符合建行“善融商务”和“建行生活”两大平台入驻标准的文旅企业准入上架,拓宽销售渠道,在重要节假日联合企业开展满减等促销活动;通过建行特有的住房租赁业务,盘活文化和旅游企业的闲置房产,改造提升后对外出租,并提供专业化运营服务,为文化和旅游企业发展提供新的资金支持。

    会同省农行印发《关于推动特色金融产品服务文化和旅游企业的通知》,推出旅游景区开发建设贷、美丽家园建设贷、县域旅游景区收益权支持贷等特色金融服务产品,帮助文旅企业缓解融资难等问题;针对自身收益较低的景区,在旅游基础设施建设和旅游景区环境整治等项目上所需资金,以PPP项目融资模式推动社会资本方参与旅游景区项目建设;针对景区多样化支付方式需求,研发推出综合收银台产品,为景区提供集聚合支付、二级商户管理、资金清分结算等相关增值服务于一体的综合性支付结算解决方案。

    2022-04-13 13:50

  • 马蜂窝《2022露营品质研究报告》:露营不“简单”,年轻人看重“露营+”
    近日,马蜂窝发布《2022露营品质研究报告》。报告显示,74%的露营爱好者来自一线及新一线城市,其中,北京、成都、上海、广州包揽露营客源地前四,对露营总游客量的贡献超过三成。露营适合多场景和多人群,成为众多城市人喜爱的休闲度假“顶流”。露营也是新鲜玩法的带货好手,飞盘、瑜伽、骑行等都是露营好伴侣。 都市青年和亲子家庭是露营两大主力军 90后、00后的年轻游客与80后亲子游主力是露营圈的两大“支柱”,两者共占比87%。追赶潮流、热衷社交的年轻人喜欢呼朋唤友一起露营,在烧烤或游戏中享受露营的乐趣。年轻父母则在亲子露营中觅得了健康遛娃和放松身心的平衡。 来自一线及新一线城市的消费者是露营的主要客源,对他们来说,露营不仅仅是换个地方睡觉,更是逃离喧嚣生活的心灵栖息。其中,北京、成都、上海、广州包揽露营客源地前四,对露营总游客量的贡献超过三成。 短途、长线都适宜,四季皆有露营场景 露营的乐趣之一在于真切感受自然的变化,春夏秋三季都是露营的旺季,“露营+踏青赏花”、“海边露营+水上项目”、“星空露营+篝火舞会”等“露营+”玩法为其赋予了无限生机。如今,潮流青年又用冰上露营、“露营+温泉”等限定体验打开了冬季露营“新世界”的大门。 放松休闲的属性决定了以周末出行为主的“微度假”是露营最主要的场景。数据显示,81%的游客选择用1-3天来体验露营,亲近自然、恢复元气。露营地的选择也不仅局限于所在城市,很多消费者喜欢到周边城市体验更新鲜的环境。比如,广州和深圳的消费者,会选择自驾1-2小时即达的惠州、佛山、中山露营。
    作为时下最潮的旅行方式,露营真正做到了短途、长线“两开花”。 马蜂窝调研后发现,除短线之外,部分游客会选择远赴青海、甘肃来一场包含露营的长途旅行,花上6-8天甚至更久用露营的方式探索小众秘境。
    以露营之名解锁更多新鲜玩法

    露营的第一属性就是“拥抱自然”,在自然之中,层出不穷的玩法正为露营开辟更多想象空间。火山露营、自驾露营、星空露营等小众玩法成为露营圈的新热门,马蜂窝站内“自驾露营”的内容量较之2020年同期增长177%,“火山露营”的搜索热度更是暴涨661%。

    哪怕去不了远方,在公园露营玩飞盘、在湖边露营并体验桨板瑜伽、在郊区徒步露营再来一顿烧烤……只要有新鲜的玩法,年轻人就不会宅在家里。报告中,青海茫崖的火星营地在2021热门营地中排名第一,其强烈的星际电影既视感,和亲子研学体验的标签,让各类人群心驰神往。

    【2021年热门露营地TOP10】
    作为中国旅行玩乐社区,马蜂窝通过露营频道、北极星攻略等多维度内容及时提供露营攻略和新玩法,也通过“M露营社”、“周末请上车”等潮流活动,用更多具有创造力的“露营+”玩法为消费者提供优质的服务。

    2022-04-13 11:00

  • 世界航天日,Airbnb爱彼迎邀你探索奇妙“星际”房源
    1961年4月12日,人类在围绕地球一周飞行108分钟后返回地面,完成了第一次征服太空的壮举。随后的几十年间,无数航天人的努力让人类航天事业的进程实现了一次又一次的突破,而与此同时,全球的爱彼迎房东们也在通过打造奇妙房源的方式,邀请全世界的旅行者走进他们的“太空梦”。今天是世界航天日,爱彼迎和你一起探索全球奇妙“星际”房源,从宇宙飞船复制品到神秘飞碟,从观星小木屋到月球营地,开启一场超越想象的“太空旅居”。 独一无二的隐秘飞艇,英国苏格兰 这艘宽敞的飞艇坐落在一座风景如画的岛屿上,是一栋鬼斧神工的艺术建筑。从咖啡机到室内壁炉,这个可持续型的度假屋拥有你想要的一切便利设施。拿一条舒适的毯子到露台上放松身心,找到北斗七星或是猎户座的闪亮腰带,你会感觉自己身处另一个星球。 阿波罗11号宇宙飞船,新西兰普卡基 入住这座以阿波罗11号为原型打造的太空船,为你提供一生难忘的绝妙住宿体验。这个太空舱由房东Peter一手打造,在他的奇思妙想下,这里不仅配备所有的必需设施,还可以在夜幕降临时躺在床上,通过头顶的窗户望向夜空,眺望反省,想象自己正穿行在太空总。不仅如此,夕阳西下时分,不妨走出房源尽情享受落日余晖;白天在库克山附近徒步,感受大自然之美。 自供电观星小木屋,美国加利福尼亚州二十九棕榈镇
    这里将艺术与科学精妙结合,犹如通往银河系的星际之门。这个远离都市的度假小屋用太阳能灯照亮了通往小屋的车道,卧室更是一个神奇的观星空间,非常适合观看流星雨。当抬头望着夜空中的繁星点点,总会让你沉浸在无限遐想之中。

    UFO科幻飞碟,英国雷德伯斯
    这是一只鸟,还是一架飞机?不对,这是一个太空飞碟!在这艘配备了床、用餐区甚至经典娱乐游戏设施的复制宇宙飞船里,去一探其他生命体如何穿行于太空,然后伴着遐想酣然入睡。这处独一无二的住所必为你带来超凡出世的居住体验。

    月球营地:约书亚度假营地,美国加利福尼亚州约书亚树
    爱自供电住所的旅行者们一定会对这个如同身在月球的度假营地倾心不已。健身房、吊床、篝火炉和烧烤架等设施一应俱全,熠熠星辉更是无不令人沉醉。可以来到这里放松身心、探索自然、捕捉创意的火花,开启一场神奇的探险之旅。而且这里完全使用太阳能电池板供电,自给自足,舒适惬意。

    百亩田地上的孤独观星房,中国张家口
    北京京郊空旷开阔的山坡上,坐落着几间只有牛群、夕阳和星空为伴的小木屋。床头的玻璃窗将山野框成一幅风景画,清晨烟雾缭绕,傍晚时分能看到叹为观止的黄昏,夜晚被星空笼罩,流星和星河伴你入睡。另外,完全不用担心用餐的问题,管家会将早餐送到小屋供您独享,也可选择在小屋外的火炉旁用晚餐,独享私厨般的非凡体验。

    *本文中所引用的全部房源/体验仅出于启发灵感和展示之目的,房源/体验均由房东/体验达人独立负责运营并提供相关服务,爱彼迎不对其中任何房源/体验进行特别推荐或担保。
  • 2022-04-13 10:55

  • Airbnb爱彼迎首度发布英国“周月租优选榜”,带你打开心仪的留学之旅
    随着英国入境政策的全面放开、各大院校线下教学的有序恢复,后疫情时代的英国留学迎来了一波“强势回暖”。Airbnb爱彼迎围绕英国留学生群体等具有强周月租需求的人群,首度发布“爱彼迎民宿榜-周月租优选榜”,助力留学一族住进安心舒适的高品质民宿,住进远方温暖的“家”。 对于留学生而言,一场愉快的留学之旅少不了一个舒适的居所。居住区域以及房源本身的安全性、便捷性,也将影响留学生未来的学习与生活质量。同时在疫情的不确定之下,留学生群体更加关注预订及入住的灵活性与性价比。爱彼迎将以上需求纳入考量,通过站内数据评选及人工评委会精选,最终发布位于伦敦、剑桥、牛津、爱丁堡等热门留学城市的“周月租优选榜”,为海外莘莘学子提供安全便捷、温馨舒适的优质房源。 此外,爱彼迎在满足境外留学工作等中长租需求的同时,结合境外“周边游”趋势,通过旅行者洞察发现,特色文化、周边环境、人气热度及房源品质已成为旅行者选择“周边游”住宿的重点需求。爱彼迎聚焦旅行者洞察推出境外“周边特色榜”,以滨海风情、文化小镇、田园乡村、绿林氧吧、历史之旅为主题,为境外旅行者的周末短途游提供灵感种草,深入品味当地生活方式,感受别样风土人情。   「周月租优选榜」—— 独在异乡“非”异客 作为留学一族,最关心的当属住宿的安全性和便捷性。位于西伦敦理想住宅区West Kensington,这间公寓坐落在一条绿树成荫的街道上,地理位置优越,交通便利,3分钟即可步行至West Kensington地铁站。周边咖啡馆、餐厅林立,毗邻购物商圈,生活便捷。作为爱彼迎“超赞房东”的Lydia将房子打理的井井有条:宽敞的客厅厨房、温馨整洁的卧室、完备的生活设施,让身居海外的你可以无忧入住。窗外的花园美景和鸟鸣声,让你在忙碌的学习工作之余,可以卸下一天的压力,饱览自然风光,感受“家”的宁静与温馨。 伦敦West Kensington花园公寓
    位于伦敦泰晤士河以北的Pimlico高端住宅区,这间一居室公寓毗邻Westminster,地理位置优越,闻名于耳的伦敦地标均在步行范围内。周边交通便利,地铁、巴士、火车站仅需数分钟步行即可到达。从公寓出发搭乘公共交通前往伦敦高等学府也非常便捷,半小时出行圈可以到达众多知名高校。附近餐厅、咖啡馆、商店近在咫尺。公寓经过精心布置,设施设备齐全,可以“拎包入住”。住进这里,让你在学习工作之余,推开家门即可感受充满活力的伦敦都市生活,幸福感瞬间拉满。
    伦敦Pimlico一居室公寓

    「周边特色榜」—— 公共假期的正确打开方式

    在逛遍都市地标后,留学一族把目光投向了近郊的好山好水好地方,“周边游”逐步成为留学群体的热门选择。坐落在风景如画的East Essex, 风格奇特的The Buzzardry森林树屋仿佛世外桃源般的存在。在宽敞的露台上可俯瞰林地美景,湖泊、花园和远处的田野均可尽收眼底。与三五好友相聚于此,夜晚看满目星光,晨起静听鸟鸣,在繁忙的学习工作之余卸下压力,沉浸于自然之中,享受这份轻松与静谧。
    The Buzzardry森林树屋

    作为英国阳光最充沛的城市之一,古朴的英国海滨小镇Herne Bay拥有长达三千米的海岸线,色彩缤纷的小屋、静谧的鹅卵石海滩、美丽的海滨花园和码头都让人流连忘返。Coco by the Bay距离海滩仅一步之遥,维多利亚时期的建筑元素与现代奢华恰如其分的融为一体,富有年代感的古董地毯、精致的艺术品和橡木地板让人全方位沉浸在如同美术馆般的氛围之中。巨大的落地窗和宽敞的阳台可以随时欣赏到壮丽的海滨景色。热情好客的“超赞房东”Angela将会和入住房客分享她的旅行秘籍,让你体验当地人原汁原味的生活。
    Coco By The Bay绝美海景房

    随着海外各国入境政策的不断放开,出国留学总人数的逐年增长*,主流留学目的地热度正在不断攀升。未来爱彼迎将陆续上线更多热门留学国家榜单,为莘莘学子提供安全舒适的高品质房源,让留学一族住进温暖的“家”。

    *启德教育《2022中国留学白皮书》

    **本文中所引用的全部房源/体验仅出于启发灵感和展示之目的,房源/体验均由房东/体验达人独立负责运营并提供相关服务,爱彼迎不对其中任何房源/体验进行特别推荐或担保。

    2022-04-11 15:34

  • 西部乡村游带火环线酒店!
    本文转载自公众号:空间秘探,ID:MESPACE007,作者:席以新 01 暗火的环线酒店 在行文开始前,我们或许需要先诠释一下何为“环线酒店”。在这里,环线酒店指的是串连起旅游环线的、属于同一酒店集团旗下的酒店群。这些酒店,以特立独行的姿态,已悄然收获一批拥趸,暗中火热。 就在上个月,精品酒店品牌松赞集团宣布获得招银国际投资,具体投资金额未披露。这是松赞21年来第一次接受机构的投资。围绕云南大香格里拉地区环线及东起丽江西至拉萨的茶马古道滇藏线,松赞集团旗下以藏族文化为特色的12家环线酒店,早在1999年就已起步,是中国第一个以环线概念去打造的酒店系列。 同样在西南方向,丽江股份在近期的一次答投资者问中表示,公司围绕滇川藏大香格里拉生态旅游圈和大滇西旅游环线,目前已在丽江、香格里拉、奔子栏、巴塘、泸沽湖通过投资新建或合作建立小型精品酒店为服务基地,基本形成首期精品旅游小环线。 在这条小环线上,洲际与丽世都已深耕多年。2014年,丽世度假村及酒店将其中国的首秀落在了丽江,沿茶马古道打造的“茶马古道酒店系列”,既有丽江、大理等知名目的地,也串起了奔子栏、桃花谷、石头城等小众且独特的目的地。

    洲际的覆盖面则更广一些,布局于整个川滇大环线,更借助集团优势,从奢华、高档至中端的多个品牌,均进驻环线。其中,丽江和府洲际度假酒店和丽江古城英迪格酒店以“酒店群”的身份,成为最早一批进入当地的国际酒店。以此为起点,川滇环线上,理塘,迪庆,普者黑,蒙顶山,康定,普洱和泸沽湖等地,都正在出现洲际旗下酒店的身影。

    时间更近一些,既下山也在有意将系列酒店连为一线。酒店分别位于大理、沙溪、梅里雪山、重庆,从与雪山的温柔凝视,到历经岁月洗礼的旧日古镇,同样也是过去茶马古道的必经之地。

    沿着环线,串起一路酒店,暗火的环线酒店背后,别有深意。

    02
    酒店为何盯上“环线游”?

    环线酒店热度逐步上升,离不开环线游的日益火热。越来越多酒店盯上“环线游”, 与旅途的时代变迁、当代旅行者的心态变化以及酒店自身的基因不无关系。

    一方面,小众目的地的兴起,品质感的住宿配套有了更高呼声。根据各大OTA2022年元旦假期发布的出行数据报告显示,“小众”成为如今的旅行关键词,新青年客群引导着旅游消费新主张,加之移动互联网加速了传播效率,云南迪庆、四川阿坝、西藏玛旁雍措、吉林延边等一批原本名不见经传的小众“新秘境”,预定量大幅增长。

    环线旅游恰恰联动起了热门景点与小众目的地,但同时,尚未完全开发的小众目的地,缺乏优质配套。有去过大西北环线旅游的旅行者曾指出“除了租车(包车)和住宿,那里也没有什么可以消费的,就骑骑马、看看湖,拍拍公路大片,吃点儿原汁原味的肉和奶。”

    如今,小众目的地迎来更多旅行者,消费需求的上升,让酒店集团们看到了一个相辅相成的机会——酒店通过进入小众目的地,打开更广阔且深入的市场,小众目的地则借助高品质的住宿,吸引更高净值的旅行客群,并推动环线旅游知名度的提升。

    另一方面,年轻一代旅行者意图深度体验的“收集式打卡”,在“环线酒店”上得以具象展开。《新世代高端旅行偏好洞察报告》指出,作为体验型一代,年轻一代更重视感官体验而非物质,“打卡”也成为他们偏爱的旅行方式之一。

    其中,成为某一酒店品牌的忠实拥趸,对于酒店的收集式打卡,并不少见,比如在世界范围内意图住遍每一家安缦的安缦痴。而在西南的环线上,同样也有一批年轻旅行者,以住遍每一家松赞为目标。

    显而易见,点缀于环线之上的连锁酒店,既能借助环线将会员计划一以贯之,又能以在地文化的差异化呈现,最大限度满足旅行者的收集癖。

    此外,酒店自身有着独特的旅途基因,天生就能够实现“旅宿”的结合。酒店的诞生之初,便为旅途休憩提供一个妥帖的落脚点,其本身就是旅途的重要部分。现如今,越来越多酒店开始将目光从酒店本身看向整个旅途,并通过各种形式与旅途结合。

    不同于寻常旅途并不确定的路线,环线游则是将旅途线路圈定,环线酒店则得以在其中,最大限度地将旅途基因展现出来,以更全局的目光,串连起目的地,提供更完整的体验。

    在天时地利人和的共同推动下,于环线游中诞生环线酒店,成为了必然。

    03
    环线酒店的取舍之困

    正在悄然发展的国内环线酒店,布局环线的大目标下,扩张步履不停,但同样也有不乏作为新事物的取舍困境。

    / 小众与大众

    不难发现,相比起城市酒店以中心为导向的位置选择,环线酒店往往更强调品牌自身的气质与环线中目的地的契合度。因此,在一条环线中同一品牌的酒店,既可能是热门目的地的核心区域,也可能是一个极为隐秘自然的小众目的地中,极为不起眼的一处。

    这就考验着环线酒店对于小众与大众的取舍。丽世“茶马古道酒店系列”,延续了传奇度假品牌的精粹深度理念,但也因此舍弃了一定的大众化商业发展。

    在热门景点的位置,无疑满足了商业的需求,丽江丽世酒店与大理丽世酒店均位于景区极为核心的地段,如丽江丽世就位于古城入口处,大理丽世则面朝洱海,背靠苍山,位置极为核心。

    但在石头城、小米地等几家极为小众的山居酒店,尽管极大地保留了当地的自然与人文风貌,但与此同时,并不方便的交通,动辄几个小时的车程,难免因过于小众,而难以触达大众旅客。

    / 精品与复制

    现如今,大部分环线酒店走的都是精品酒店路线,“重质不重量”成为其核心竞争力。也正是因为精品化对于品质的反复打磨,才让这些酒店拥有一批“忠实信徒”。

    不过,“环线酒店”的身份,又决定了精品酒店必须走向复制,直面同质化与差异化的取舍。

    在大滇西旅游环线上,我们看到了连锁酒店与精品酒店的“双向奔赴”。一个是精品酒店的连锁化。如松赞、既下山的环线酒店,在不断开设分店的同时,始终保留品牌自身文化与元素,松赞的“藏文化”,既下山的“本土朴素美学”,被延续到了每一家被细细打磨的分号中。

    另一个则是连锁酒店的精品化。小众精品酒店,与小众目的地有着更加相似的气质,因此,布局环线的连锁酒店集团,正积极向精品酒店靠拢,将精品酒店的独特理念和设施融入到自身品牌中。在川滇大环线上,英迪格、金普顿等品牌,以精品连锁的姿态,巧妙结合了茶马古道的文化精髓。

    / 在地文化与品牌文化

    环线酒店最为吸引人的特质在于,对于在地文化的细致梳理与全情呈现。但如何在传达在地文化的同时,也让品牌文化深入人心,能够与旅行者产生共鸣,考验着酒店做好选择与取舍,即什么时候传递在地文化,什么时候传递品牌文化。

    对于松赞来说,其源起与藏地,因此在滇藏线与香格里拉线上,在地文化便是其品牌文化,两者融为一体,无需区分。但如果品牌走出藏地,需要面对的冲突或将更为激烈。既下山则采用了更为讨巧的方式,将朴素美学的品牌文化融于建筑设计,在地文化的部分,则以软装、风格、材质等传达。

    两种文化如何传递、怎么样传递、什么时候传递,并无标准答案,衡量的尺度,在酒店自己手中。

    04
    环线酒店的未来使命

    尽管本土环线酒店的发展算不上快,但未来使命的图景,早已徐徐展开。未来,会有更多酒店集团,踏上环线的酒店系列,所服务的不再是单一酒店与单一目的地,而是以全域的视野,成为环线中承上启下的部分,承担起更多独特身份。

    / 目的地发现者

    从整个环线酒店发展的地域选择来看,本土环线酒店几乎都聚集于西南地区,几乎将川滇线、香格里拉线、茶马古道线挤得满满当当。而扩容后的大滇西旅游环线,初步发现1079个旅游资源点,已建成的有861个,在建的有138个,新增的有80个。

    放眼全国,除了西南地区,还有不少大环线,如甘肃青海的西北大环线、内蒙东北的大环线等,此外,几乎每个省市,都有各自的小环线打造的规划。

    可见,对于环线酒店而言,仍有一大批环线中的目的地待发现。如在待开业的洲际川滇大环线中,蒙顶山、普者黑、巴塘等,均在酒店的扩张脚步中,被逐一发现或再发现,列入大众视野。

    / 风土传递者

    除了在地文化的传递,更加深入当地的环线酒店,正在成为当地风土的推介者,让更多真实的地域切片,得以走出“秘境”。

    因为有丽世山居的进入,桃花谷这一世界上最大的雪桃出产地,却仅生活着18户人家的小众目的地,开始为人所知。随着酒店的宣传,旅行者的攻略书中,记录下了当地的独特风土——3月雪桃花盛开,是最美的时节,7、8月雨季,可以跟上跟经验丰富的当地向导,进山采菌,10月雪桃丰收,可一饱口福。

    风土与文化,是目的地的两面,当文化呈现已成为酒店的惯常后,风土的传递,变为新的使命。

    / 环保坚守者

    商业化的进程,或多或少会对环境带来破坏。不少环线酒店所在的小众目的地,都是极为原生态的自然之地,这些酒店在酒店的打造中,对环保的坚守,被纳入了基因之中。

    松赞酒店在漫长的环线酒店成长历程中,致力于寻求行业服务文化与环保主义准则的平衡,建立起自己的“绿色秩序”——利用光伏太阳能+储能进一步稳定能源供应,替代化石燃料;用电动汽车替代燃油车;用4个月改造酒店能源系统;6个月实现可再生能源利用;在第10个月实现第三方认证机构对零碳酒店的认证工作,并把这个过程复制到现有所有酒店改造和新建酒店规划中。

    / 行业破圈者

    环线酒店是当下旅游与住宿结合的鲜活样本,本身就是“破圈”的存在,承担起“行业破圈者”这一使命,更加得心应手。

    以云南大滇西旅游环线建设对标的阿尔卑斯环线为例,环线西起意大利,经过法国、瑞士、奥地利、德国和斯洛文尼亚,通过登山、徒步、滑雪、攀岩、自驾等多种户外运动构建旅游+体育、旅游+文化、旅游+休闲度假的全新模式。

    环线上的酒店,同样也进行行业破圈的尝试。既下山酒店破圈与汽车品牌宝马MINI联合发起,推出游牧酒店项目,开进沙溪、黄山、梅里、高黎贡等极致目的地,以破圈的名义,再次串起环线。

    从着眼当下,到放眼未来,从关注在地,到布局全域,环线酒店有着惊人的想象力。回到标题的问题,是谁在串连环线酒店?是酒店本身,更是时机与时代!

    2022-04-11 10:56

  • 当34岁华天酒店遇上“1岁”控股股东...
    本文转载自公众号:空间秘探,ID:MESPACE007,作者:李荇 华天酒店集团股份有限公司(以下简称华天酒店)人事再度变更,公司副董事长任晓波和独立董事赵晓强于近日递交书面辞职报告。高管进进出出已然成了近年酒旅企业的常态,很快华天酒店提名邓永平为董事候选人。与此同时,华天酒店近日控股股东拟变为刚成立不到1年的湖南省酒店旅游发展集团有限公司。此外,频频变卖资产、资本兴趣泛泛等多重困境叠加下,陷身中年危机的华天酒店还好吗? 01 华天酒店的2022 不止是高管变动 根据华天酒店3月22日发布的公告称,收到公司副董事长任晓波、独立董事赵晓强的书面辞职报告,辞职理由均为“个人原因”,且均不再继续在华天酒店担任任何职务。其中,任晓波于2021年4月辞去华天酒店常务副总经理,并被聘任为公司总裁。不过上任仅4个月,任晓波就以身体原因为由,辞去了公司总裁职务。 实际上,自从2020年3月湖南国资委将华天酒店及华天集团股权无偿划拨至兴湘集团以来,华天酒店人事变动频繁。
    2020年3月,公司董事长蒋利亚、董事李征兵辞职;

    2020年5月,公司独立董事周志宏辞职;

    2021年3月,公司监事会主席李文峰辞职;

    2021年3月,公司副总经理尹蔚辞职;

    2022年1月,公司证券事务代表申智明辞职等。

    据相关统计,华天酒店近一年共发布20余次人事变动公告。而上一次发生如此频繁的人事变动,还是在2017年,彼时华天酒店曾在不到2个月的时间内,先后有6位高管离职,其中还包括了曾任董事长的陈纪明。

    进进退退的不止是高管,还有华天酒店的股东。根据华天酒店在深交所互动易中披露的最新数据,截至今年3月20日公司股东户数为41133户,较2月10日增加1.38万户。此前,在2021年10月20日,华天酒店股东户数为28669户,已连续11期下降,累计降幅达到22.47%。不过,2月18日数据显示,华天酒店股东户数曾达到4.75万户。

    股东户数,常常被视为上市公司表现的“温度计”,因为股东户数大幅减少意味着筹码趋向快速集中,也意味着公司获得机构关注的可能性更大,表现可能会强于大盘整体。不过,股东户数的增加与减少并非决定股价涨跌的唯一因素,因此股东户数的进出表现仅是考量的因素之一。

    除此之外,华天酒店通过资产重整,又完成了一次“回血”。

    成立于2001年的北京浩搏,华天酒店持有43.4%股权,是其控股股东。因资不抵债、无明显偿债能力,经历过破产重整无望后,北京浩搏进入破产清算。戏剧性的是,早在2017年,华天酒店曾试图通过出售北京浩搏部分债权来冲抵上市公司的投资收益减值。不过,最终未见这项债权转让的消息。

    今年3月北京密云法院裁定认可了公司控股子公司北京浩搏基业房地产开发有限公司(以下简称“北京浩搏”)的破产财产分配方案,根据分配方案,本次债权分配华天酒店收回清偿金额8.64亿元,公司全资子公司华盾公司收回清偿金额1.26亿元。


    02
    三十四载风华
    与三度折戟

    和很多老牌地方酒店集团一样,华天酒店的故事开端是一家地方军队招待所。1988年开业的华天大酒店,成为了34岁华天酒店发展的起点。此后,华天酒店一路高歌前行,收获了许许多多的功勋章。

    1992年,华天大酒店成为湖南省首家四星级酒店,5年后晋级为湖南省首家五星级酒店;

    1995年,华天国际酒店管理公司成立;

    1999年,加入国际金钥匙组织,拥有了湖南省首枚“金钥匙”;

    2002年,作为唯一的酒店业代表参加了在海南召开的博鳌亚洲论坛年会会议;

    2003年,荣登中国酒店业集团20强榜单,并跻身全球饭店业300强行列;

    2004年,北京首店正式开业,揭开了向全国中心城市发展的序幕;

    2006年,旗下经济型酒店品牌华天之星首店于长沙开业;

    2010年,与华天国旅一同成功服务上海世博;

    2012年,走出国门,开设了第一家准五星级巴黎华天中国城酒店;

    无疑,华天酒店曾在很长一段时间内都是湖南地方酒店的骄傲,甚至有人将华天大酒店誉为湖南旅游饭店业的“黄埔军校”。因为从员工入店前1至3个月的封闭式培训,实现从“社会人”向“华天人”的转变之外,华天酒店还编制了《华天服务规范》、《新酒店快乐英语》、《美的使者故事会》、《华天大酒店三字经》以及《总统三鞠躬》等,并成立了华天旅游管理学院等。

    基于首家酒店的高起点,华天酒店主要经营高端酒店业务。因此,早期华天酒店扩张速度并不快,从公司提出的口号便可见一斑。2005年之前,华天酒店的口号是“前五年每年托管 1家酒店”。2005年之后,则变成“以每年托管3-5家酒店的速度在全国中心城市发展酒店业”。与此同时,2005年外资独资酒店也乘着中国加入WTO的东风,在中国市场迅速发展。头部国际酒店集团每年动辄二三十家的托管速度,倒逼着华天酒店加速前行,接连受托管理了北京钓鱼台山庄等多家酒店。

    利弊同行,疾速前行的同时,华天酒店2012年度资产负债比率达到73.19%,高于同业水平。不仅如此,2013年受反腐八项规定政策的影响,华天酒店高端酒店经营业绩大幅下滑,2014 年更是出现5年内首次业绩亏损。酒店主业盈收的低迷,为华天酒店平添了一份危机感。为此,时任华天酒店董事长的陈纪明在2014年股东大会上表态,“从2013年开始,我们就千方百计扭亏,向平民化、大众化转型”。

    但是,“没有成功的企业,只有时代的企业”。时代可以推着华天酒店站上制高点,同样也可以夺走原本属于华天的聚光灯。在酒店发展低迷时代的三度折戟,让华天酒店颓势难掩。

    /网游业务,连放哑炮

    2013年,网游行业在资本市场表现异常活跃,据相关统计,这一年中国共发生游戏及相关行业投资、并购案例过百起,涉及金额超过400亿元。为此,华天酒店也相中了这块市场。同年,华天酒店试图在网游行业打响转型第一枪。

    原计划于2013年10月投资1000万元与融网智慧联手设立合资公司进军手游领域,但是这一投资议案并未获得股东大会通过。而且就在华天酒店宣布了计划与融网智慧合作消息之后,公司股价连续下跌三天,累计跌幅达到了24.44%。当时,华天酒店被行业戏称为“最悲情”手游概念股。原因无他,这家合作对象被曝出年营收仅几十万,引发了投资者的恐慌。

    次年华天酒店再度公告称,拟收购从事网游行业的天津爱迪通智公司,但最终也因为双方意见不一致,最终也是放弃了这一收购。至此,在连续放了两个“哑炮”之后,华天酒店正式放弃了网游板块。

    /地产业务,昨日辉煌

    在很长一段时间内,华天酒店的发展模式为“酒店+旅游+商业+地产+房产”。这样的选择于华天酒店而言会带来双重利好,一是受益于华天酒店的国资背景及区域发展需要,土地成本价格非常优惠,降低了项目的开发成本;二是一路向好的房地产开发收益,能够让重资产模式下的华天酒店业绩表现更为亮眼。

    这一模式支撑了华天酒店走了很远,地产也就成为了华天酒店营收的重要组成部分。因为根据相关统计数据显示,高端酒店建成后周边土地升值空间达到15%左右。正因如此,2012年上半年,华天酒店有近9%的营收来自售房。2011年,华天酒店更是投资建设当时张家界市单体项目投资最多、规模最大、现代元素最全的城市经济综合体——“张家界华天城”。

    但是,这些因地产业务衍生而出的置业公司和物业,部分成就了华天酒店的昨日辉煌,但也一些成为日后的隐患。2017年,华天酒店发布2017年度半年度报告,营业收入同比减少9.03%,官方表示这主要是受房地产板块销售大幅度减少的影响。此前,华天酒店4年前投资的北京浩博基业,营收仍然为零,且出现了4331.59万元的亏损。当然,这家公司的后续现已明了,破产重整无果后只能是破产清算。

    当下,华天酒店正在尽力“去地产化”。2021年华天酒店将张家界华天城项目公司70%股权与债权转让,交易价款为8141万元。同年,华天酒店发布公告称拟转让永州华天城置业有限责任公司70%股权。不仅如此,此前华天酒店就已陆续出售多家自持酒店资产。至此,自2013年提出的轻资产运营转型,在华天酒店的发展走向中愈发清晰。

    /经济型酒店,错失的黄金岁月

    虽然华天酒店主营高端酒店板块,但是其也在2006年成立了经济型酒店管理公司,并在短短几年内占据了湖南经济型酒店市场份额的第一位。2011年,华天之星被当时的7天连锁酒店集团收购,彼时华天之星共拥有21家直营店,总计2682间客房,2010年营收为1.18亿元。殊不知,华天酒店就此错过了经济型酒店的“黄金岁月”。

    严格来说,华天之星是诞生在经济型酒店“黄金岁月”的开端,并得到了华天酒店的诸多支持。2008年定向增发募集的1.5亿元资金之外,还收获了集团对其未来发展的美好憧憬,预计22家经济型酒店每年新增营业收入1.67亿元,实现净利润3048.92万元,年平均投资回报率为20.51%。

    遗憾的是,仅一年光景,华天酒店的态度发生了大转变,表示募集资金“先开先用,用完为止”。而且,经济型酒店的业绩表现也从2008年营收2896.44万元,下降至2009年亏损620.81万元,最终消失在了华天酒店的报表中。而华天酒店也在7天完成收购华天之星后宣布,剥离自营经济型酒店业务。

    03
    如何挺过
    中年危机?

    当下的华天酒店或正陷入中年危机中。无论是北京浩搏或是全资子公司长春华天酒店管理有限公司及各地酒店物业项目公司的股权及债权出让,以及早前多次抵押名下房产,以获得用于补充公司日常经营的流动资金,都坐实了华天酒店并不乐观的资金流现状。

    此外,据不完全统计,2021年华天酒店及下属子公司共获得政府补助共计约2.4亿元。这些补助大多是来自政府税收减免,因此会直接计入公司其他收益中。抛开疫情影响不谈,因为早在2017年,华天酒店就曾多次收到政府补助。

    另外,据相关平台统计,近30日内并无机构对华天酒店进行调研。虽然机构调研并不等同于其看好或是推荐该企业。但是如果一家企业被机构调研的次数很多,仍能直观地说明机构投资者对这家企业的关注度很高。显然,资本市场对华天酒店的兴趣并不高。

    要说有什么正能量的讯息,以下三重信号值得关注。

    其一是逐渐进入恢复状态的酒店主业。据2021年业绩预告显示,华天酒店业绩同比扭亏为盈,虽然离不开长春华天酒店管理有限公司及湘潭华天大酒店有限公司100%股权的功劳,但酒店主业务的逐渐恢复也有同样的功劳。这,就是华天酒店再现生机的最佳信号之一。

    其二是聚焦酒店主业之后衍生业务板块,逐渐向好。据华天酒店在投资者互动平台表示,春节期间,公司旗下酒店年夜饭酒席和年夜饭预制菜同比增长16%,其中,年夜饭预制菜在销售总额中占比约15%。在3月16日,因为餐饮+预制菜华天酒店涨停收盘。尽管其中有部分大环境向好的因素影响,但也从侧面反映了华天酒店开始积极拥抱当下行业的变动,并迅速做出应对。而餐饮作为高端酒店的重要流量和收入来源,未来或将给华天酒店带来更多的惊喜。

    其三是控股股东更替为湖南省酒店旅游发展集团有限公司,更为专注。3月中旬,华天酒店发布公告称控股股东拟变为湖南省酒店旅游发展集团有限公司。原本的兴湘集团属于湖南省国有资本运营公司,并非专攻酒店旅游板块的专业化机构。而即将成为华天酒店控股股东的湖南省酒店旅游发展集团有限公司,是2021年新近成立的国资酒旅企业,主攻酒店业、旅游业、投融资三大业务板块,并力争在“十四五”末进入全国旅游企业20强。相信在新控股股东的支持下,华天酒店将会迎来新的发展机遇。

    寥寥几笔,自然难以将一家酒店企业三十四载的种种尽数道来,更何况是曾被誉为酒店湘军之首的华天酒店。对于华天酒店当下的发展局面,既有时代给予的蹉跎,也离不开企业在发展历程中做出的选择,正确与否都需全盘接受。好在,无论是依靠变卖资产,或是财政红包,只要仍旧立足于市场之上,就存在转机的可能。克服中年危机,然后成为与时代并肩的企业,华天酒店都仍有机会。

    2022-04-02 10:22

  • 各地倡导“非必要不出行”,酒店只能坐等“清明劫”了吗?
    本文转载自公众号:迈点,ID:meadin,作者:cornelia 各地疫情反复仍未消退,这个虎年春节后的第一个小长假注定要比往常冷清一些。 2022年3月30日,文化和旅游部在线上举办第一季度例行发布会,会上提醒游客在即将到来的清明节假期,要提高自我防护意识,不要前往中高风险地区旅游,同时表示要严格实施跨省游经营“熔断”机制,暂不恢复旅行社及在线旅游企业出入境团队旅游和“机票+酒店”业务。实际上,在此之前,全国已经有多省市发布通知,要求人们坚持“非必要不出行”的原则,助力当地防疫措施的稳步推进。 “虽然早有心理准备,理智上也理解防疫的重要性。”从事酒店工作的王先生对迈点表示,“但是情感上还是为酒店行业感到心痛,这个清明节小长假恐怕真的要成‘清明劫’了。” 01 多地倡导“非必要不出行” 实际上,在文化和旅游部举办第一季度例行发布会之后,不少省市地区相继响应国家的防疫倡导,以保证清明小长假期间各地精准防疫的落地实行。例如,3月31日,陕西省卫健委发布温馨提示,表示要倡导清明节文明绿色祭扫非必要不出省。

    ▲ 图源:陕西省卫生健康委员会

    随后山西省疾病预防控制中心也再次发出提示,表示要密切关注国内疫情动态,非必要不出晋不出行,持续密切关注发生疫情的地区,不去中高风险地区和报告确诊病例地区旅游、祭扫。减少跨省、跨市、跨县(区)人员流动。与此同时,包括荆州、咸宁、济南、长沙、湘西州等城市也同步发出公告,认为清明节小长假期间应坚持“非必要不远行”原则,降低因人员流动频繁而增加新冠病毒传播的风险。

    而早在3月27日,北京卫健委就曾提示要坚持从严从快从紧的防控原则,严格履行属地、部门、单位和个人四方责任;继续坚持非必要不出京,减少不必要的聚餐聚会,尽量不去人群密集、空气不流通的场所。

    迈点注意到,目前除了受疫情影响较大的城市以外,其他省市发布的“非必要不出行”则是疫情当下的常规举措,并没有直接的强制性,且大多允许省内、市内或区域内的自由流动,周边游、本地游依然有很大的发展空间。

    02
    谁在助力酒店业“活下去”?

    目前来看,酒店业在这个被疫情笼罩下的春天活得并不好,疫情的扩散让歇业闭店成为不少中高风险区酒店的日常,而其他地区的酒店业也因于人员流动的限制而经营遇冷,加上不少酒店业主还有税额、租金及加盟费的压力。

    不过酒店业的经营压力并非无人关注,各地政府、各大酒店集团以及消费者都在为酒店业能够活下去“保驾护航”。

    在政策端,从国家到各省市地区已相继出现针对餐饮住宿业的纾困政策。根据迈点新闻报道,今年2月,国家发改委等14个部委办经国务院同意,出台《关于促进服务业领域困难行业恢复发展的若干政策》、随后各省市地区迅速响应,先后出台针对餐饮住宿业的纾困政策,助力产业在疫情影响下积极复苏。据了解,目前包括甘肃省、广东省、云南省、四川省、山东省、重庆市、武汉市、新疆维吾尔族自治区等多个省市地区出台多条纾困措施帮扶服务业。

    而各地的纾困政策大多聚焦于税收减免、房屋租金减免、防疫支出补贴、失业保险稳岗返还及金融支持政策等多个方面。

    ▲ 图源:中华人民共和国国家发展和改革委员会

    而针对不少加盟商受疫情影响的现状,不少酒店集团主动通过“减”、“免”、“缓”、“助”等多项政策,解决加盟商现金流的燃眉之急。目前包括锦江酒店(中国区)、华住集团、首旅如家酒店集团、东呈集团、亚朵集团等多个酒店集团均发布公告,推出针对中高风险区酒店、全国范围内政府征用酒店等多项扶持政策,与加盟业主共渡难关。

    而对于酒店自身,不少酒店在疫情压力下开始创新产品形式,开始了花式自救。3月29日,上海环球港凯悦酒店推出“6天5晚无忧避世套餐”,提供5晚客房,双人早午晚餐等,为疫情期间感到焦虑的消费者提供针对性服务。在此之前,也有不少酒店推出“网课房”等,以匹配疫情下学校暂停子女有网课需求的消费者。

    与此同时,在周边游、本地游依然畅通的大前提下,消费者旺盛的出游需求也拉动了区域酒旅产业的复苏。根据同程旅行发布的《清明小长假出游趋势报告》显示,受到疫情影响,清明小长假有出游计划的人群更多选择了本地游或1-2天的微旅游。同程旅行大数据显示,今年清明小长假期间的酒店订单中,本地酒店订单占比超过60%,其中,大城市周边的精品酒店和民宿关注度较高。此外自驾、露营等私密性更好的旅行方式受到游客欢迎。

    03
    酒店业还能做什么?

    疫情当下,似乎说什么都显得过于单薄,不身处其中难以理解其中艰苦,但我们并非一个人在战斗,国家、政府、酒店集团乃至消费者都在用自己的力量让这个行业重现曙光。而对于酒店经营者来说,在疫情可能长期存在的时代背景下,仍有很多值得去做。

    首先我们要调整情绪,坚定信心,寻找切实的帮助。迈点发现,疫情的持续蔓延让很多酒店人陷入悲观的无望情绪中,不少酒店甚至已经放弃挣扎游走在关店边缘。作为酒店经营者,在正视这种悲观情绪的同时也要尽快调整心态,坚定发展的信心,寻找切实的帮助。比如充分了解当地的纾困扶持政策,匹配酒店适合的政策类型,主动申报寻求政府帮助;又如主动与所属酒店品牌、集团沟通,寻找压力释放点,减轻经营压力等。要知道,单打独斗固然可敬,但团结协作才能发挥行业的最大价值。

    其次是紧抓用户的痛点、痒点,积极进行产品创新。过去的酒店在特殊的时间段都会有新型酒店产品推出,如高考房、中考房、考研房等,这些具有短暂周期的酒店产品的形成便是酒店结合用户需求而打造出来的。那么在疫情的背景下,这种创新能力更应得到更大范围的应用,目前出现的“网课房“、“无忧避世房”等便是典型案例。这些特色房型不会是酒店的常态,但却是当下与消费者需求紧密结合的产品,在短期内可以助力酒店获得营收甚至知名度。

    最后是抓住机会提升学习力,构筑优秀服务团队。实际上,在疫情给各行各业都按下暂停键的背景下,等待,绝不是应对危机的最佳方法。抓住“停滞”的时间,提升学习力,构筑优秀的服务团队,为疫情解封后的市场蓄力才是酒店经营者应该思考的方向。近日,文化和旅游部办公厅发布《关于印发<星级饭店从业人员三年培训计划(2022—2024年)>的通知》,该通知旨在推动星级饭店行业适应新形势、应对新变化、解决新问题,全面提高星级饭店从业人员工作能力和职业素养。这也意味着,提升学习力,提高酒店人的职业水平是未来的酒店行业发展的刚需。

    结语

    如今,疫情给酒店业带来的考验已经到了第3年,如果说前2年我们是从仓皇应对到有所准备,那么今年将是真正考验酒店业风险应对的时刻。我们不知道疫情将会蔓延到哪个地方,也不知道酒店业会在疫情的影响下走向何方,但我们知道,所有的酒店人都不是一个人在战斗,清明之后,还有五一,还有国庆,还有更美好的下一年。

    2022-04-01 10:31

  • 当压倒百万酒店业主的最后一根稻草落下
    呼吁呐喊不一定有用,一味沉默一定没用。努力对外求助,积极对内自救,才能在最后一根稻草落下之时,依然顽强扛住。 01 “今年1月和2月,酒店生意其实还可以。” 沈翔是贵州的一名酒店业主,在当地经营一家高端品牌连锁酒店。2022年前两个月,他经营的酒店三项核心数据同比均出现较大幅度增长: ADR(平均间夜价格)同比增长10%; OCC(平均出租率)同比增长20%; RevPAR(每间可供出租客房收入)同比增长30%; 尽管疫情之后生意大不如前,但也算是扛住新冠冲击,熬到疫情第三年。
    “按照这个趋势走下去,虎年值得可期”。沈翔曾充满希望。

    杜城是少数在疫情期间敢于投资酒店的业主。

    去年9月,他在江苏投资的高端品牌连锁酒店开业。今年前两个月,虽然OCC只有26.98%,但其他两项数据不错:

    ADR达到402元;

    RevPAR达到109元;

    “总体符合预定目标,我们认为算是开门红。”杜城坦言。

    同样满怀希望的还有何溶月。

    作为上海一家中高端品牌连锁酒店负责人,她对今年前两个月经营业绩特别骄傲:

    ADR达到557元;

    OCC达到91.3%;

    RevPAR达到526元;

    尤其是OCC超过90%让不少同业侧目。不仅如此,酒店RevPAR同比增长8%,让何溶月坚信能够打个翻身仗。

    然而,这一切的美好,都在3月戛然而止。

    一场席卷全国28个省份的疫情让旅游业再次按下暂停键,北上广深相继沦陷,多地触发旅游熔断机制,旅游人口流动锐减。更糟糕的是,本轮上海疫情一个重要的爆发点就出在酒店行业——上海华亭宾馆。当“疫情”与“酒店”联系在一起,恐慌情绪无可避免,整个行业再遭暴击。

    杜城眼瞅着业绩断崖式下跌,退订信息如雪花一样飞来,本就不多的几场会议、活动全部延后。

    沈翔的酒店是典型的会议及政务型酒店,疫情让当月及后续几个月所有的大订单全部延期或者取消。

    何溶月面临的形势最为严峻,自3月28日起,上海以黄浦江为界开展分区分批核酸筛查,最快要等到4月5日全市得以初步解封。

    压倒百万酒店业主的最后一根稻草落下。

    02

    事实上,历经两年疫情,绝大多数酒店业主紧绷的神经近乎断裂。

    回顾2021年,酒店行业遭遇“前热后冷”。

    来自全国星级饭店统计调查报告的数据显示,去年Q1-Q4酒店行业的四项重要数据中,除了平均间夜价格相对稳定之外,平均出租率、每间可供出租客房收入同比均出现大幅下降。

    2021年Q3是一个重要转折点。

    伴随着7月南京疫情全线爆发,旅游业全年挑大梁的黄金经营档——暑假宣布告吹。酒店业平均出租率大幅跳水,原本Q1和Q2恢复远超2020年同期,结果Q3和Q4快速萎缩。

    2021年Q3酒店业平均出租率仅有44%,同比不及2020年Q3的49%,甚至比不过2020年Q4的50%。

    每间可供出租客房收入自2021年Q3起大幅下挫,2021年Q3和Q4同比分别下降5.47%和13.33%。

    有些省市酒店行业出租率下降幅度更大。

    来自次方点评的数据显示,深圳酒店业2019-2022年Q1的OCC分别为85.72%、61.39%、59.32%和39.37%。2019-2022年Q1与之相对应的RevPAR分别247.41元、151.50元、157.47元和89.39元。

    彻底腰斩,惨不忍睹。

    覆巢之下,焉有完卵。

    此时此刻,酒店业主操心的早已不是挣钱与否,而是如何尽可能的减少亏损。

    “我们内部这两天刚严肃的开了个会,认真讨论怎么活下去。”有酒店业主苦笑着向劲旅君道,去年扛过来了,今年却更加沮丧,因为根本看不到希望。

    多个研究机构的预测加重了酒店业主的悲观预期。

    有调查显示,本轮疫情最快要等到清明节前后才能得到初步控制。

    劲旅君此前在文章《放弃清明、难守五一:2022上半年旅游业“大撤退”》中有详细分析,鉴于当下疫情现状,旅游业春天首个旅游经营旺季清明节基本泡汤,受限于各地具体的防疫措施,上半年旅游业最大的黄金档五一小长假前景未卜。

    错失这两个经营旺季,酒店业的上半年经营季基本结束。

    酒店业主们心中的希望之火,随风摇曳。

    03

    一边是持续扩大的经营亏损,一边是不断落空的经营预期。

    巨压之下,酒店业主们坐不住了。

    3月起,酒店行业协会率先行动,山东、深圳、大连、青岛、东莞、武汉、云南、晋城等地酒店行业协会陆续发文公开向外界求援,它们代表百万酒店业主提出多项明确诉求:

    社保减免、减半、延期,税金退回、减免;

    租金、管理费等予以减免、分期减免或大幅延长经营租期;

    提供贴息、低息、免押等金融支持;

    互联网平台下调中介服务费,降低、减免佣金率;

    看似条款很多,所针对的只有一件事:

    最大限度帮助酒店降低经营成本。

    一家酒店的经营成本结构相对清晰,以一般品牌连锁酒店为例,最大的三项经营成本是租金成本、人力成本和销售成本。

    租金成本一项独大。这项成本往往占到酒店经营总成本30%-40%。疫情导致很多酒店租售比加速失衡,房间天天空置,租金一分不少。

    这些年租金却整体是递增趋势,这项成本正在成为杀死酒店的直接促因。

    人力成本紧随其后。沈翔向劲旅君解释,酒店是典型的劳动力密集型企业,仅员工社保一项,每年就占到酒店经营成本8%,今年前两个月更是达到10%,成本压力愈发增大。

    有人质疑,酒店可以通过裁员控制成本啊?!

    杜城苦笑,即便没有疫情,精打细算的酒店业主们已经把人力精简到最低,一人一岗甚至多岗,无可替代。在行业人才流失率极高的当下,招到一个合适的员工极为不易,裁掉一个老员工更是难上加难,何况还要面对来自各方的压力。

    销售成本逐年高企。酒店销售成本中最昂贵的一项成本就是OTA佣金。酒店高度依赖OTA流量并不是秘密,这导致OTA在佣金方面话语权强硬,这些年基本维持在10%-20%左右。尽管酒店与OTA之间关于佣金的博弈从未停止,疫情让双方矛盾再次尖锐,剑拔弩张。

    除了上述三项成本之外,税收、品牌管理费等成本在疫情下亦被凸显出来。

    以税收为例,沈翔的酒店自开业以来纳税超过600万元,税收成本占比超过6%。如果放到正常经营环境下,酒店尚可承担,疫情之下,这笔支出显得尤为庞大。

    04

    酒店业主的诉求其实很简单,针对上述经营成本,进行合法、合理、合适的“减、免、缓、降、贴”。

    何溶月不久前刚刚与酒店物业方进行了一轮交涉,正式提出了“减免3-6个月租金”的诉求。在她看来,酒店和物业方式唇亡齿寒的关系,如果酒店倒闭了,物业方需要承担空租或者二次转租的成本。

    “物业方为什么不考虑把未来可能出现的损失补贴给酒店经营方,一起携手度过行业艰难时刻呢?”何溶月问道。

    杜城希望国家继续推行社保减免、缓交或返还政策。“对于我们这样的新酒店,社保是一项巨大的支出。这项政策此前已经推行过,政府拥有成熟的经验,可执行度更高。”

    还有酒店从业者提出,各地应该根据实际情况,给予酒店一定程度的用工补贴,特别是在一些经济发达的地区,这种直接补贴更有利于缓解酒店经营困境和提振信心。

    沈翔对税收优惠措施更为关注。“2020年,酒店享受到了税收优惠政策,退还了90多万元,帮我们节省了一大笔经营成本,这是最实在的扶持政策。”

    对于OTA居高不下的佣金,有酒店行业协会提出明确的降低标准——3%,希望OTA可以拿出态度和诚意。不过,绝大多数酒店业主认为是“天方夜谭”。

    “佣金设置为多少才是合理的,需要系统性的数据来支撑,关键是要找到酒店与OTA之间的一个平衡点。”杜城分析,酒店并不是一味要OTA大放血,疫情让它们同样损失惨重,借助这样一个时机,让双方在佣金方面达成一个共识才是最佳结果。

    在确保酒店现金流、争取获得金融机构免息、低息甚至贴息贷款方面,多位酒店业主对金融机构没有信心。

    “从疫情爆发至今,各级政府都在号召金融机构建立绿色通道,让中小旅游企业能够拿到纾困资金,可是有多少成功案例呢?”有酒店从业者感慨,在风控机制强大的金融机构面前,轻资产的酒店运营者毫无话语权。

    “这方面就是希望政府能够做好落实工作,落实落实再落实,让行业看到更多成功案例。”

    05

    酒店业主们呼救的声势如火如荼之际,不同的声音也出现了。

    有观点认为,这种看似热闹的求援行为“雷声大,雨点小”,效果极为有限,行业自嗨不说,还给各方带来无形的压力。

    除少数涉及国有物业的酒店能够争取到租金减免外,绝大多数的酒店很难通过市场化的手段和物业方达成一致。物业方减免是情分,不免是本分,这是市场行为,没有对错。涉及到税收、社保、补贴的呼吁,一方面,这些都是国策,调整空间极为有限;另一方面,酒店如果经营上颗粒无收,很多所谓优惠政策也无法起效。

    何溶月并不认为酒店行业向社会请求援助的呼声是行业自嗨。

    “我们需要让政府、社会、行业和消费者听到来自酒店业主的真实声音。”

    舆论带来的是一股无形的推动力,能够有效促进很多问题解决。就在不久前,他所负责酒店的品牌方,借助这波舆论浪潮,同时下发了支持酒店业主的多项政策。在最难谈判的租金问题上,品牌方给予她大力支持,导致物业方的态度大为改变,愿意和酒店认真谈一谈。

    这就是进步。

    另有酒店从业者认为,行业呼声能够督促各级政府更加积极直面酒店遭遇到问题,并且加速落实各项已有的国家政策。

    “仅仅在今年,国家从中央到地方就出台了不少旅游业纾困政策。问题在于,有多少是被落实了的?”该酒店从业者叹气道,表面上都是“鼓励”、“支持”、“积极”、“帮助”,真正落实起来层层加码,各种条件,难上加难。

    值得注意的是,杭州、深圳、广东、上海等城市日前再次发布多项旅游业纾困政策,更为具体、务实和见效。

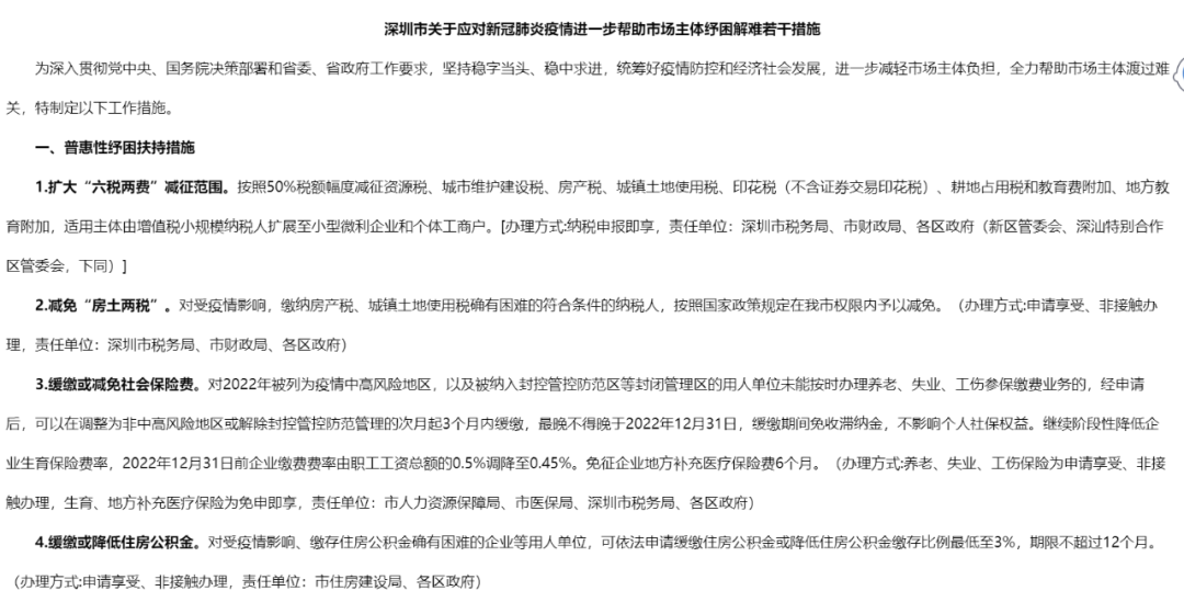
    在《深圳市人民政府关于印发应对新冠肺炎一起过进一步帮助市场主体纾困解难若干措施的通知》提出的10条普惠性纾困扶持措施中,几乎涵盖酒店业主呼吁的所有求援措施。

    例如,深圳对符合条件的企业在养老、失业、工伤参保缴费业务予以3个月缓交政策;企业缴费费率由职工工资总额0.5%调降至0.45%,免征企业地方补充医疗保险费6个月;缓交住房公积金或降低住房公积金缴存比例最低至3%等。

    在上海最新推出的21条纾困政策中,再次明确提出“引导电子商务、外卖等互联网平台进一步下调受疫情影响的生活服务业企业的服务费标准”。

    “我相信酒店业主们的声音多多少少是被政府关注和采纳了。”多位酒店业主表示。

    不过,酒店业主不要将所有希望都寄托在外界援助上,归根结底,企业能否扛过疫情冲击,靠的还是自己。

    “2020年6月起,我们找到了一个相对稳定的客源渠道,所以疫情期间同样能够有效保证了业绩稳定。”何溶月直言。

    沈翔也向劲旅君透露,自己酒店的物业属于自持,所以没有租金压力,这是他的一大竞争优势。

    这些不为人知的核心竞争力,成为他们活下来的真正原因。

    当那一根稻草落下,我们看到世间百态,真正能够决定命运前途的,从来只有自己。

    百万酒店业主必须看清这一点,才能熬到最后,春暖花开。

    (沈翔、杜城、何溶月均为化名)

    2022-03-30 14:04

  • 大厂裁员超10000人,酒旅行业会否受到冲击?
    本文转载自公众号:空间秘探,ID:MESPACE007,作者:高松元 有朋友开玩笑说,现在不但是大厂裁员,连“二厂”也在裁员。爱奇艺、B站紧跟着大厂的节奏,甚至有赞传闻要裁员70%。这一波大厂裁员是紧跟地产裁员之后的又一波,不少酒旅行业的朋友担心,这一轮裁员潮,会不会“蝴蝶效应”波及本来雪上加霜的酒旅行业?酒旅行业从业人员未来将何去何从?本文略作探讨。 01 腾阿字,裁员人数超万人 关于大厂三个代表腾讯、阿里、字节跳动的裁员传闻,3月以来根本没有停过,说的最夸张的是这三家公司裁员预计在10%-30%。 我们以最小的10%来算,目前腾讯、阿里、字节跳动的员工分别是10万、25万、11万,如果按照这个比例,这三个大厂裁员人数加起来近5万人。最近这几天,我特地向“厂”里的几个内线打听情况,一致反馈目前没那么夸张,但是4-5%左右是有的,今年以来,三个大厂,加起来裁员人数肯定已经超过万人了。 现在不但是大厂,第二梯队的科技互联网公司也在裁员,从年前的爱奇艺,到现在的B站和有赞。连年亏损的爱奇艺,年初的时候就已经有不少项目被搁置暂停,有的部门甚至被一锅端。而最近传闻的有赞,也在大幅裁员,并且裁员比例疑似中台部门达到70%,新零售部门50%,教育部门全员裁撤,人员达2000人。有网友晒出了有赞裁员后,办公桌上摆满了电脑和还有一大箱工牌,据称是被裁员工留下的。

    关于大厂裁员,这两年是愈演愈烈,在国家层面提出防止资本无序扩张和反垄断以后,今年几乎达到高潮。这里面例举一个典型现象及案例——不少集中互联网大厂的一线或者新一线城市法拍房数量明显增长,由于裁员造成的断供现象也越来越多。根据阿里拍卖数据显示,2017年,全国住宅用房法拍房数量为9000套,2018年2万套,2019年50万套,到2020年133万套,2021年则高达168万套。截至2022年2月20日,全国住宅用房法拍房数量已经到达175万套!2021年相比2017年法拍房数量竟然增加了185倍!虽然法拍房并不都是因为大厂裁员造成的“蝴蝶效应”,但有专家断言:断供潮已经来了,2022年刚开年,四大行已经起诉20万断供房主,其中从大厂出来的贷款房主比例不小。

    02
    瑟瑟发抖的中高层坍塌

    裁员的始作俑者不止是大厂,地产集团其实是第一波流。去年下半年起,不少地产集团就开始施行了人员和组织优化工作。据不完全统计,2021年下半年以来,包括万科、碧桂园、华润置地、保利发展、世茂、新城、旭辉、河南建业、中南置地、阳光城、雅居乐、佳兆业、奥园等20余家公司不约而同地进行了组织架构调整以谋求变革。

    2022年开年以来,房企集体求变的步伐加剧。以建业为例,建业集团董事长胡葆森在媒体恳谈会上将建业变革的外部背景概括为行业向管理红利阶段转变,为此调整的一大方向就是组织瘦身,将以往臃肿、效率低下的五级架构精简成三级架构。

    春节以来,头部100强房企,仅仅2个月的时间,已经有近40家,发生了高管人事变动,多位高管另谋“钱”途,中层以及基层员工就更不需多说了。对于酒旅行业来说,除了疫情原因,中高层流动超出往年,据亚洲旅宿大数据研究院不完全统计,2022年第一季度,离职的职业经理人总经理级别就达到了78人,而旅企(不包括酒店集团)的中高层流动更是频繁,超过180人。

    包括大厂、地产集团、文旅酒店集团,这波裁员或者离职潮有一个显着的特征就是中高层人才的垮塌。

    先不论大厂,单我比较了解的地产集团和文旅酒店集团,高层职业经理人,无论是主动还是被动离职,七八成都找到了下家,有一部分人高不成低不就甚至没有公司搭理,还在持续焦虑中。但中层垮塌现象则更为严重,我一个文旅圈朋友,已经在家休息快1年了,用他的自我总结来说,对公司来说,中层很重要,但也没有太强的不可替代性。

    这就是所谓的35岁危机。这次的大厂和地产的裁员,为什么公司“下手”最狠的是中层和一些伪高层,是值得玩味的。一方面,出于降本增效,企业更倾向于裁那种干活少、拿钱多,时间长、资历老的员工,中层首当其冲;另一方面,不少企业中层的工作能力以及敬业精神在地产和大厂红利的年代,问题并不明显,但是在紧缩时代,他们各方面都出现了“虚胖”综合征,说的严重点就是德才不配位,不裁他们对上对下都说不过去。

    大厂和地产集团中层人浮于事,混日子的现象确实存在,有的中层不但没有做好公司的承重墙,更多只是承载着一个翻译官的角色,在危机来临之时,首当其冲受到治“裁”的只能是他们了。

    03
    酒旅行业的3个“蝴蝶”冲击

    大厂也好,地产集团也好,裁员和变革,对酒旅行业的影响也是深远的。观察发现,主要会对酒旅行业产生3个“蝴蝶”式的冲击。

    其一、酒旅行业加速脱离地产“爸爸”。

    我们都知道,这次裁员影响最大的是大厂的中层,35岁左右年纪的他们,面临着断供的压力,有的直接就被法拍房了。以杭州为例,今年一季度即将过去,杭州二手房成交的表现,有点“惨不忍睹”。1月二手房成交3500套左右,2月二手房成交2000套左右,再加上3月的成交量,今年一季度杭州二手房总成交量(截止到3月28日下午)为9299套。 今年3个月的数据,还没去年3月一个月多,说明了什么情况?!

    这就是典型的蝴蝶效应,裁员使得购买商品房主力军购买力下降,地产在紧缩时代下也逼着自己紧缩业务版图,作为地产的下游多元化产业的重要布局——酒旅行业自然会受到冲击。不过,近年来,酒旅行业特别是酒店行业一直努力在试图摆脱对地产“爸爸”的依赖,回归到靠酒店的运营管理和资产管理来盈利,这次改变或许并不是坏事。

    其二、酒旅行业加速产品迭代。

    酒旅行业虽然关联着诗和远方,但总体来说,还是偏传统行业。传统行业最大的问题就是,经不起新时代变革和外在的冲击,陈腐保守。近三年的疫情,我们看到倒下去的酒店和旅企,大部分还是传统的单体和传统景区、旅行社等,它们之所以哀鸿一片,不仅是在外因,而是里子也出了问题,曾经一招鲜吃遍天,庸惰不思进取,自然付出代价。

    钓鱼台美高美集团董事兼副总裁刘亚宁曾在一次酒旅峰会上曾表示,“当下新兴的群体迅速崛起,呈现出全新的旅游方式,形成新的需求。然而,与这些新需求背道而驰的,恰恰是目前酒店业的痛点,中国酒店已经出现了多店一面,百店一面,千店一面的情况,只有标准,缺乏特色。”

    复星旅游文化集团董事长兼CEO钱建农在接受空间秘探采访时也表示,住宿旅游业要超越住宿概念,当今消费者对休闲度假的潜在期望是极其丰富的,这种需求不是简单的品质住宿或观赏美景或看一场秀所能概括的,它是一种生活方式的总和。

    所以,疫情也好,裁员也罢,都在催生酒旅行业加速产品迭代,因为你不迭代,年轻人不来住,不来玩,你一点办法都没有。文旅产业加速变革重生是一种必然,文旅消费者无论从品位上还是从经济上来看,都会更加重视品质,也会更加精细,一锅乱炖的那种粗放式的消费模式会越来越少。

    其三、酒旅行业谨防人才高速流失。

    这是一个老问题,近些年在酒旅圈,遇到了太多高高在上的人,他们的眼睛永远盯着投资回报率,好的物业项目,好的地段,收并购事件,但是却很少关心酒旅行业的人才培养。

    有专家分析,地产和大厂的裁员和人才流失,对酒旅行业并不是好事,因为这里面有一部分人多少完成了一些财富积累,这批人当中会有一部分成为中小微企业的创始人,他们被迫脱离过去的舒适区,又没有更好适合他们的位置,他们可能成为一批有资金有经验有影响力的创客。这些创业公司对酒旅行业的不少人才会有致命的吸引力,很可能造成一些传统酒旅行业人才的高速流失。所以,一些陈腐的管理者们,确实该醒醒了,人才是一个企业的基石和命脉,本来企业里就有不少老兵残将,还留不住年轻人,将会更加危险。

    04
    未来酒旅人才如何“进化”

    正因以上的种种危机,未来酒旅人必须“进化”,更好的理解和适应变革时代的发展。个人的3点建议,仅供参考。

    第一、告别传统思维,理解现代服务业。

    酒旅行业都属服务业,但是在新业态、新模式等新经济领域来看,这个行业一定会发展成现代服务业,现代服务业以个人消费服务为核心,所以无论对企业来讲,还是对从业者来讲,正确理解现代服务业尤为关键。

    在艾瑞咨询《2021年在线新经济背景下的新职业与新就业发展白皮书》中,有一段这样的描述:相较于新技术和新产业,个人消费服务领域的新职业其就业灵活度更高、门槛更低、适用人群范围更广,也贡献了最广泛的就业机会,如跟我们日常购物、信息获取息息相关的全媒体运营师、互联网营销师、互联网音频创作者等。

    说得通俗点,就是未来的服务业,企业所需要的人才不再仅仅是一个服务员,而是一个运营复合人才,尤其是年轻客群爱玩的那一套,你都得会玩,这样才会跟他们产生黏性。以酒店为例,酒店业重心将回归到酒店本身的运营管理。旅游住宿业将注入更多丰富的内涵,即“住宿+X”,这里的“X”的含义包括了人、美食、文化、野奢、习俗、信仰、历史和传承等丰富的内容。

    第二、培养遗忘能力,做自己的知识富翁。

    大转型时代,要成为弄潮儿,除了拥抱终身学习,还要学会遗忘。尽快遗忘那些已经被证明不适用的经验和观念,这样才有助于加速思想的新陈代谢。技术和商业模式迭代特别快,观念的迭代却很慢。不少人会沉迷于自己故有认知当中,久而久之就变成了教条主义、官僚主义,人见人嫌的“老家伙”,跟不上时代的变化,被自己之前的成功所拖累。我们必须承认一个残酷的事实,在变局面前,经验可能不再是资产,还可能是负债。所以,必须学会遗忘,遗忘是稀缺能力,只有遗忘才能找回学习的能力。

    酒旅行业确实要向大厂和地产行业学习,房企转型进行时,核心管理层渐趋年轻化,其实背后就是为了某种“遗忘”。不久前,40岁的陈序平接过龙湖集团首席执行官的接力棒,掌舵这家年销售额超过2900亿元的地产企业。龙湖为什么有胆量启用“年轻人”,或许就是“遗忘”的能力。

    除了遗忘,还要做自己的知识富翁。必须承认,在有形经济向无形经济的大转型中,知识工作者将成为企业最重要的财富。无论是后新冠时代的大转型,还是科技快速迭代带来的大转变,越来越需要完备的知识储备,不断更新的知识体系,广博多元的视野,以及基于不断思想碰撞的大胆试验。当然,要成为知识富翁,需要四方面的储备:拥有全球视野、善于跨界思考、拥抱长期主义和多元视角、保持好奇心。

    第三、论语与算盘,找到工作的意义。

    工作的意义是什么?一度以来,我们的企业,大部分年轻人,把工作的意义都简单功利地归结为“挣钱”!对于企业来讲,一心挣更多的钱,才不会关心员工幸福、社会责任以及商业伦理,对于员工来讲,只要能挣到钱,强者不择手段,贪得无厌,弱者学会糊弄到躺平,再到摸鱼,过早的职业倦怠和随波逐流。

    这样的功利价值观直接导致企业和员工之间的失衡。去年年底,腾讯IEG一位优秀的客户端引擎负责人意外身故(抑郁症)。2022年1月,腾讯应届生怒怼管理层,批判加班文化;2月,B站审核员工春节加班猝死;仅半个月后,字节员工在健身房猝死。

    不过,在国家相关部门的重视下,一些变化正在发生,曾经被推崇的996文化,正在被围追堵截,中国多地正在对超时加班问题加大整治力度。3月份以来,已经至少有北京、山东、安徽、河南、广西、青海、湖南、湖北、江西等9个省份人社部门宣布,集中排查整治超时加班问题。

    现在,“1065”(即早上10点上班,晚上6点下班,一周工作5天)、1075(即早上10点上班,晚上7点下班,一周工作5天)工作制陆续开始在腾讯、字节跳动等互联网大厂的业务部门推行。重新重视年轻人职场生态、关注员工的身体健康和心理健康,成为大厂们必须面对的课题。

    关于工作的意义,最近在读日本企业之父涩泽荣一的代表作《论语与算盘》,深受启发。日本企业有一个普遍特点,就是不追求股东利益最大化,企业高管的工资与普通工人工资的差距比英美要低很多。日本企业不以短期利润最大化为目标,企业经营风险也较低,所以日本的长寿企业也比较多。

    日本企业制度的这些特征与其历史形成的商业伦理精神有比较大的关系,明治维新时期的涩泽荣一被认为是日本现代资本主义之父,他一生创办了500多家公司。他的这本《论语与算盘》对日本企业界影响很大,里面有个核心观点,就是儒家精神与西方经济伦理结合,指出儒家文化并不反对赚钱,只是反对见利忘义,“论语”与“算盘”并不矛盾,义利可以合一。日本着名企业家稻盛和夫也深受启发,他表示,无论是企业家还是普通员工,工作的意义离不开“敬天爱人,先利后义”!

    ——这些观点,或许是我们国内的一些只知道挣钱的企业家和更多的职场者必须反思的,我们是不是走的太快了?忘记了灵魂的颜色!

    2022-03-30 13:26

  • “托娃套餐”风潮新起,酒店的“创新营销”应该怎么玩?
    本文转载自公众号:迈点,ID:meadin,作者:李盼盼 近日,因疫情影响,上海、南京等多地发布了中小学停课通知。多家酒店借此机会,推出“托娃套餐”、“托教套餐”等。 疫情之下,像这样的“创新营销”还有很多。锦江酒店(中国区)与金鹏航空、樊登读书APP、空港出行联手推出“一起飞向未来” ——“酒店+航空”场景的跨界营销活动,东呈旗下酒店推出“无忧”客房产品;携程、飞猪、途牛、同程等多家在线旅游平台甚至还发动过全国多地酒店加入“复工放心住”、“健康守护联盟”等类似联盟组织,以此推动行业复苏,最大程度降低疫情影响。 在疫情常态化促使酒店消费明显变少,消费升级带来的全方位体验升级,以及连锁酒店开业和筹建数量不断扩大,造成酒店市场压力增大的大背景下,这样的“创新营销”不仅是酒店为了寻找“商机”,实际上更是酒店为挽回疫情期间客源流失的自救标配营销手段。 那么,酒店该如何在不确定性中寻找确定,同质化中体验个性化?面对不同环境以及不同客群需求,酒店如何跳脱传统酒店的营销短板,以此实现酒店营销的最强适配? 01 市场:围绕需求变化 精准挖掘市场机会
    酒店市场在变,客源在变、竞争对手也在变。这种情况下,酒店需要认真思考,如何不断适应市场需求变化恢复经营,并把准备工作做足、做充分,并针对不同细分市场、目标客群进行不同的营销策略,以此实现精准营销。

    1、密切关注政府以及当地产业的扶持政策。扶持政策的实施将带来人流及商务活动的增加。比如近几年,随着疫情爆发,大健康产业成为国家和政府投资的重点项目,很多酒店顺应政府的重点产业规划发展方向,打出“大健康、深睡眠”品牌理念,并通过“健康”、“睡眠”关键词形成一系列营销策略。比如此次睡眠日,维也纳酒店就通过与携程等OTA平台合作推出【深睡进行曲】睡眠月活动,活动期间,会员预定及入住维也纳品牌活动酒店的顾客可享受部分房型门市价6.5折起的优惠价。

    所以,各个酒店应该提高对市场信息的敏感度,捕抓市场机会,积极营销。

    2、针对性选择适应本地消费客群需求的产品。最先进入恢复期的市场板块,客房市场将会是本地和周边客源,餐饮经营将首先在当地散客市场复苏。因此,进入恢复期经营的酒店重点可以推出房+餐以及餐饮家庭套餐。如今,这种形式的营销策略在疫情常态化下显得更加频繁,不少酒店集团的套餐销售量甚至已经占到总销售额的30%。

    02
    产品:以产品品质保证为基础
    重构酒店与消费者关系

    恢复经营期间是酒店重构消费者关系的阶段。在市场大环境和酒店服务需求方都已经出现较大变化下,需要综合当地市场环境、竞争对手策略以及自身酒店优劣势等因素分析,重新做好客源的细分市场定位,有针对性做好产品的宣传和推广工作。管理大师彼得德鲁克就曾说过,“企业的唯一目的就是创造顾客。”而产品营销就像是在积累能量,赋能酒店创造更多顾客。

    1、重新认识和理解酒店客人新消费需求并提供相适应的产品和服务。疫后,客人对于酒店卫生情况更为敏感,更在意酒店的细节卫生,甚至可能因为卫生问题而一票否定酒店服务。因此,酒店应在卫生清洁方面做足功夫,保证客人的良好体验。

    此外,还要做好以下几点:首先是酒店产品营销宣传时要符合客人心理诉求,在OTA平台的客房宣传和介绍时,突出酒店卫生安全方面的保障;其次是将无接触服务作为酒店重点,比如加大前台客人登记区域之间的距离,加大自助早餐餐台间的距离,用智能设备代替“人”,减少人与人之间的接触等。

    2、内容生态精准触达更多客户。如今受疫情影响,大家不管是出游半径还是出游频次上都有所受限,对此,他们在选择酒店时,更渴望通过多样化以及个性化的产品和服务来满足他们的消费体验。

    在此消费特点下,酒店在内容营销上更应结合自身特点,设计不同的消费场景,打造更多的跨界内容,以此实现吃、住、游、玩、购物的全场景覆盖,来满足客人多层次的出行需求。而这部分需要酒店或者第三方营销机构将其挖掘和展示出来,并通过一些平台来进行推广。

    03
    渠道:提升对线上运营的重视
    加快直销平台的发展

    此次疫情的发生,进一步促进了酒店行业数字化营销,其中线上化客源渠道的市场份额仍占据最大比重。业内人士分析认为,虽然疫情给行业带来巨大冲击,同时也带来了新的机遇。酒店能否顺应变化,实现数字化和线上线下结合的一体化服务模式,成为破局的关键点之一。

    1、高度重视OTA的营销路径。在酒店订房渠道中,OTA渠道将率先复苏,因此,各酒店在落实相应产品和服务的同时将这些内容补充到OTA酒店详情页上;同时,充分利用各OTA平台提供的后台数据,并分析酒店在关键词搜索、列表页、详情页等处与竞争对手在转化率、好评率等上的差距,有针对性的改善提升,提高OTA平台给酒店的引流作用。

    华客CEO孙茂华就曾表示,“酒店在做线上营销时,必须要关注点评的营销作用。”从一些酒店集团的案例来看也同样如此,OTA的订单占酒店总订单的30%时,在OTA平台上的点评分少0.1分,酒店的业绩会少10%。所以,很多酒店都会在鼓励客人“写好评”上下功夫。

    3、酒店应该加大对在线直销渠道的投入和拓展。同程艺龙首席营销官白志伟曾提醒道,酒店想要做好线上营销,就要积极利用每一个渠道,要重视每一个销售机会,尽量多地在各个平台推广、推荐。所以通过运营私域流量也成为酒店自救的一种方式,而直销渠道的积极开拓就是运营私域流量的关键钥匙。

    OTM中数旅科技创始人&CEO孟令航也认为,从以BBS、QQ为代表的PC互联网时代,到APP盛行的移动互联网时代,商业已经进入了轻量化数字时代,所有的商家都开始基于移动生态来打造商业生态,所以今天是重建酒店会员直销最好的时刻。具体包括几项工作:一是做好酒店公众号裂变营销策划工作;二是提高各渠道客源转化为酒店直销渠道客源的转化率;三是规范和策划社群营销管理工作。

    3、餐饮外卖的开拓已成为酒店餐饮经营一个必备渠道。外卖不仅仅是一个增加营业收入的补充渠道,而且已经成为一个展示酒店餐饮品牌、发展客人需求和及时沟通客人反馈意见的平台。所以,酒店在营销手段上应该做好这方面的工作。目前,像书香、天港等餐饮比较出圈的酒店都在积极打通线上外卖服务;城市快捷酒店也曾在疫情期间推出“按需定制”的外卖套餐,成为众多酒店效仿的对象。

    结语

    酒店营销手段花样百出,体验营销、文化IP营销、跨界营销、数字营销。但追其根本,酒店营销是一个“走心”的过程,产品、服务、营销都要“走心”。要走酒店自己的心,要经常问自己:我有什么?我能做什么?我要得到什么?同时也要走客户的心,要思考客户需要什么?哪个渠道是让客户认可和接受的?只有这样在不断的优化和思考进程中,酒店才能找到最适合市场也最适合自己的营销方式。

    2022-03-29 19:01

  • 广东发布7条旅游业纾困扶持措施
    3月25日,广东省人民政府办公厅印发《广东省促进服务业领域困难行业恢复发展若干措施的通知》。通知提出,2022年继续实施旅行社暂退旅游服务质量保证金扶持政策,在对符合条件的旅行社维持80%的暂退比例基础上,进一步提高暂退比例。开展以保险替代现金或银行保函交纳旅游服务质量保证金试点工作。 通知提出,加强银企合作,摸排并形成旅游企业融资需求清单,引导金融机构对符合条件的、预期发展前景较好的重点文化和旅游市场主体加大信贷投入,适当提高贷款额度。鼓励银行业金融机构根据旅行社、旅游演艺等领域企业的特点和资产特性,创新授信调查方式,扩大信用贷款支持,推广随借随还贷款。鼓励符合条件的旅游企业发行公司信用类债券,拓宽旅游企业多元化融资渠道。 通知提出,政府采购住宿、会议、餐饮等服务项目时,严格执行经费支出额度规定,不得以星级、所有制等为门槛限制相关企业参与政府采购。鼓励各级党政机关、企事业单位及社会团体委托旅行社开展党建、公务、工会、会展等活动,适当提高预付款比例。允许向旅行社开放代理服务发票事项或由旅行社开具综合发票,并提供与合同内容一致的费用清单作为费用报销依据。 以下为通知原文: 广东省促进服务业领域困难行业恢复发展的若干措施 为贯彻落实国家发展改革委、财政部、人力资源社会保障部等14部委联合印发的《关于促进服务业领域困难行业恢复发展的若干政策》(发改财金〔2022〕271号),帮助我省服务业领域困难行业渡过难关、恢复发展,现提出以下助企纾困扶持政策措施。 一、服务业普惠性纾困扶持措施
    1.延续服务业增值税加计抵减政策,2022年对生产、生活性服务业纳税人当期可抵扣进项税额继续分别按10%和15%加计抵减应纳税额。(省税务局负责)

    2.2022年对增值税小规模纳税人、小型微利企业和个体工商户按照50%税额幅度减征资源税、城市维护建设税、房产税、城镇土地使用税、印花税(不含证券交易印花税)、耕地占用税和教育费附加、地方教育附加等“六税两费”。(省财政厅,省税务局按职责分工负责)

    3.2022年对缴纳房产税、城镇土地使用税确有困难的纳税人给予减免。(省税务局负责)

    4.中小微企业2022年度内新购置的单位价值500万元以上的设备器具,折旧年限为3年的可选择一次性税前扣除,折旧年限为4年、5年、10年的可减半扣除。企业可按季度享受优惠,当年不足扣除形成的亏损,可在以后5个纳税年度结转扣除。(省税务局负责)

    5.延续阶段性降低失业保险、工伤保险费率政策实施时间至2023年4月30日。其中,失业保险基准费率延续按1%实施,继续实施浮动费率政策;工伤保险在执行行业基准费率和浮动费率政策的基础上,统一阶段性下调单位缴费费率20%。继续实施普惠性失业保险稳岗返还政策,上年度未裁员或裁员率不高于全国城镇调查失业率控制目标(5.5%),参保职工30人(含)以下裁员率不高于20%,且符合相关条件的服务业市场主体可以享受返还。大型企业按企业及其职工上年度实际缴纳失业保险费的30%返还,中小微企业按企业及其职工上年度实际缴纳失业保险费的90%返还。(省人力资源社会保障厅牵头,省税务局配合)

    6.2022年被列为疫情中高风险地区所在的县级行政区域内(东莞市、中山市按所在的镇和街道行政区域内)的服务业小微企业和个体工商户承租国有房屋(国有及国有控股企业、国有实际控制企业、行政事业单位权属的房屋),2022年减免6个月租金,其他地区减免3个月租金。各地可统筹各类资金,对承租非国有房屋的服务业小微企业和个体工商户给予适当帮扶。鼓励非国有房屋租赁主体在平等协商的基础上合理分担疫情带来的损失。对减免租金的房屋业主,按减免租金月数给予房产税、城镇土地使用税困难减免。因减免租金影响国有企事业单位业绩的,在考核中根据实际情况予以认可。进一步升级广东省行政事业性国有资产管理系统——出租出借管理模块,省直及各地市行政事业单位及其所办企业通过系统办理减免租金有关事项。(省住房城乡建设厅、国资委,省委宣传部(省文资办),省财政厅,省税务局等,各地级以上市人民政府按职责分工负责)

    7.运用再贷款、再贴现、普惠小微贷款支持工具等货币政策工具,促进信贷资金更多流向中小微企业、个体工商户等市场主体。持续监测金融机构2021年两次降准释放资金投向,引导金融机构积极运用降准资金加大对小微企业和民营企业的支持力度。(人民银行广州分行、广东银保监局按职责分工负责)

    8.引导银行业金融机构对服务业普惠型小微企业加大贷款投放力度。支持银行业金融机构做好延期还本付息政策的接续,对受疫情影响较大,但有还款意愿、吸纳就业能力强的服务业领域中小微企业,不得盲目惜贷、抽贷、断贷、压贷,保持合理流动性。(广东银保监局、人民银行广州分行按职责分工负责)

    9.继续推动金融机构减费让利。运用贷款市场报价利率(LPR)定价,引导实际银行贷款利率下行。优化银行账户管理和服务,完善小微企业和个体工商户支付服务管理。杜绝变相收费、隐形收费、收费应降未降等情况,督促商业银行对服务业小微企业和个体工商户降低银行账户服务收费、人民币转账汇款手续费、银行卡刷卡手续费,取消部分票据业务收费。(人民银行广州分行、广东银保监局按职责分工负责)

    10.鼓励政府性融资担保机构加大对符合条件服务业企业的融资增信支持力度,依法依约及时履行代偿责任。政府性融资担保机构对单户担保金额500万元及以下的服务业企业收取的担保费率原则上不超过1%,对单户担保金额500万元以上的服务业企业收取的担保费率原则上不超过1.5%。支持有条件的地方向政府性融资担保机构注资、提供融资担保费用补贴。(省财政厅,各地级以上市人民政府按职责分工负责)

    11.采取切实有效措施制止乱收费、乱摊派、乱罚款行为,完善整治涉企乱收费协同治理和联合惩戒机制,开展涉企收费检查,严肃查处违反规定的收费行为。及时处理相关投诉举报,切实减轻服务业领域企业的不合理负担。(省财政厅、发展改革委、市场监管局、审计厅等按职责分工负责)

    12.对餐饮、零售、旅游企业申请阶段性缓缴失业保险费和工伤保险费的,可按规定予以缓缴,期限不超过1年,缓缴期间免收滞纳金。在批准缓缴期间,职工相关缴费年限连续计算,职工应享受的失业保险、工伤保险待遇不受影响。职工在缓缴期间申领失业保险待遇的,单位应先补齐缓缴的单位部分和代扣的个人部分失业保险费。(省人力资源社会保障厅,省税务局牵头,省财政厅,各地级以上市人民政府配合)

    13.鼓励服务业行业采取多种手段开展促销活动,支持各市开展促消费专项行动,围绕受疫情影响重、就业容量大的餐饮、零售等服务行业,定向发放消费券、服务券等惠民补贴,带动形成消费热点。(省商务厅、财政厅等,各地级以上市人民政府按职责分工负责)

    二、餐饮业纾困扶持措施

    14.2022年原则上给予餐饮企业员工定期核酸检测不低于50%比例的补贴支持,鼓励有条件的地市对餐饮企业防疫、消杀支出给予补贴支持。(省卫生健康委、商务厅、财政厅、市场监管局等,各地级以上市人民政府按职责分工负责)

    15.引导外卖等互联网平台企业进一步下调餐饮业商户服务费标准,降低相关餐饮企业经营成本。引导互联网平台企业对疫情中高风险地区所在的县级行政区域内的餐饮企业及个体工商户,给予阶段性服务费优惠。(省商务厅牵头,各地级以上市人民政府配合)

    16.引导金融机构加强与餐饮行业相关管理部门信息共享,运用中小微企业和个体工商户的交易流水、经营用房租赁以及有关部门掌握的信用信息等数据,提升风险定价能力,更多发放信用贷款。鼓励符合条件的餐饮企业发行公司信用类债券,拓宽餐饮企业多元化融资渠道。(省地方金融监管局,人民银行广州分行、广东银保监局、广东证监局,省商务厅、市场监管局,省税务局,省发展改革委按职责分工负责)

    17.鼓励保险机构开发符合餐饮企业风险保障需求的专属保险产品服务,扩大因疫情导致餐饮企业营业中断损失保险的覆盖面,探索推广普惠型餐饮业综合保险,提升理赔效率。鼓励有条件的地市给予餐饮企业营业中断损失保险保费补贴。(省商务厅,广东银保监局,各地级以上市人民政府按职责分工负责)

    18.鼓励诚信良好的餐饮企业参与老年人配餐助餐服务。各地按“保本微利”的原则对老年人配餐助餐服务给予适当支持。不强制餐饮企业给予配套优惠措施。(省商务厅、民政厅、财政厅,各地级以上市人民政府按职责分工负责)

    三、零售业纾困扶持措施

    19.2022年原则上给予零售企业员工定期核酸检测不低于50%比例的补贴支持,鼓励有条件的地市对零售企业防疫、消杀支出给予补贴支持。(省卫生健康委、商务厅、财政厅等,各地级以上市人民政府按职责分工负责)

    20.支持开展县域商业体系建设,推动“一个上行(农产品上行)”和“三个下沉(供应链下沉、物流配送下沉、商品和服务下沉)”。支持供销合作社开展县域流通服务网络建设提升行动,建设县域集采集配中心,布局建设农产品田头综合服务中心。鼓励有条件的地市对零售企业拓展县域市场、下沉品质商品和服务进行补贴。推进快递进村工程,推进“邮政快递业服务乡村振兴”项目并给予财政扶持。(省商务厅牵头,省交通运输厅、财政厅、农业农村厅,省供销社,省邮政管理局,各地级以上市人民政府配合)

    21.进一步加强农产品供应链体系建设,完善农产品流通骨干网络,加快推进广东供销公共型农产品冷链物流基础设施骨干网、放心农产品直供配送网建设。(省商务厅、农业农村厅、发展改革委,省供销社,各地级以上市人民政府按职责分工负责)

    22.对于各地商务主管部门推荐的应急保供、重点培育、便民生活圈建设等名单企业,鼓励银行业金融机构加大信贷支持,鼓励有条件的地市给予名单企业贷款贴息。引导金融机构加强与零售行业相关管理部门信息共享,运用中小微企业和个体工商户的交易流水、经营用房租赁以及有关部门掌握的信用信息等数据,提升风险定价能力,更多发放信用贷款。鼓励符合条件的零售企业发行公司信用类债券,拓宽零售企业多元化融资渠道。(省地方金融监管局,人民银行广州分行、广东银保监局、广东证监局,省商务厅、市场监管局,省税务局,省发展改革委,各地级以上市人民政府按职责分工负责)

    四、旅游业纾困扶持措施

    23.2022年继续实施旅行社暂退旅游服务质量保证金扶持政策,在对符合条件的旅行社维持80%的暂退比例基础上,进一步提高暂退比例。开展以保险替代现金或银行保函交纳旅游服务质量保证金试点工作。(省文化和旅游厅,广东银保监局牵头,各地级以上市人民政府配合)

    24.加强银企合作,摸排并形成旅游企业融资需求清单,引导金融机构对符合条件的、预期发展前景较好的重点文化和旅游市场主体加大信贷投入,适当提高贷款额度。鼓励银行业金融机构根据旅行社、旅游演艺等领域企业的特点和资产特性,创新授信调查方式,扩大信用贷款支持,推广随借随还贷款。鼓励符合条件的旅游企业发行公司信用类债券,拓宽旅游企业多元化融资渠道。(省地方金融监管局,人民银行广州分行、广东银保监局、广东证监局,省文化和旅游厅、发展改革委,各地级以上市人民政府按职责分工负责)

    25.政府采购住宿、会议、餐饮等服务项目时,严格执行经费支出额度规定,不得以星级、所有制等为门槛限制相关企业参与政府采购。(省财政厅牵头,省文化和旅游厅配合)

    26.鼓励各级党政机关、企事业单位及社会团体委托旅行社开展党建、公务、工会、会展等活动,适当提高预付款比例。允许向旅行社开放代理服务发票事项或由旅行社开具综合发票,并提供与合同内容一致的费用清单作为费用报销依据。(省文化和旅游厅、财政厅、人力资源社会保障厅、商务厅,省直机关工委,省总工会,省税务局等,各地级以上市人民政府按职责分工负责)

    27.鼓励保险机构根据旅行社等文旅企业实际经营情况,优化承保理赔服务流程,简化理赔手续,提高理赔效率,强化保险保障能力,丰富文化和旅游保险产品供给。扩大旅行社责任保险统保项目覆盖面,鼓励保险机构开发符合旅游业风险保障需求的保险产品服务。鼓励推广演艺活动取消险、旅行取消险等保险产品。(省文化和旅游厅,广东银保监局,各地级以上市人民政府按职责分工负责)

    28.大力支持文旅投融资专委会以及文化和旅游金融服务中心等发挥积极作用,通过开展投融资对接活动等方式,加大文旅企业与金融机构对接力度。继续举办广东文化和旅游产业投融资对接会,有力推动文旅产融合作,完善文旅投融资体系。(省文化和旅游厅、地方金融监管局,人民银行广州分行、广东银保监局按职责分工负责)

    29.省财政统筹资金作为文旅企业纾困扶持资金,主要用于扶持全省重点旅行社、A级旅游景区、文化艺术院团、演出场馆等文旅企业以及文旅促消费活动。(省文化和旅游厅、财政厅按职责分工负责)

    五、公路水路铁路运输业纾困扶持措施

    30.2022年暂停铁路运输企业(含地方铁路运输企业)预缴增值税1年。(省税务局,省交通运输厅按职责分工负责)

    31.2022年免征轮客渡、公交客运、地铁、城市轻轨、出租车、长途客运、班车等公共交通运输服务增值税。(省税务局,省交通运输厅按职责分工负责)

    32.支持我省汽车生产企业争取2022年中央财政对符合要求新能源公交车的购置补贴。(省发展改革委、财政厅按职责分工负责)

    33.2022年利用中央财政的车辆购置税收入补助,加大对公路、水运和综合货运枢纽、民航铁路配套公交站场和招呼站、民航铁路集疏运信息化系统建设的支持力度。(省交通运输厅、财政厅牵头,各地级以上市人民政府配合)

    34.按照《财政部 交通运输部关于调整农村客运、出租车油价补贴政策的通知》(财建〔2022〕1号)等文件精神,积极出台我省有关油价补贴政策,优先统筹安排城市交通发展奖励资金支持出租车加快电动化和城市交通领域新能源汽车运营。(省财政厅、交通运输厅牵头,各地级以上市人民政府配合)

    35.引导金融机构创新符合道路水路运输企业特点的动产质押类贷款产品,盘活车辆、船舶等资产。鼓励金融机构按市场化原则对信用等级较高、承担疫情防控和应急运输任务较重的交通运输企业以及城市公交、巡游出租车、道路客运、水路客运企业加大融资支持力度,相关主管部门提供企业清单供金融机构参考。鼓励符合条件的交通运输企业发行公司信用类债券,拓宽交通运输企业多元化融资渠道。(省地方金融监管局,人民银行广州分行、广东银保监局、广东证监局,省交通运输厅、发展改革委,各地级以上市人民政府按职责分工负责)

    六、民航业纾困扶持措施

    36.2022年暂停航空运输企业预缴增值税1年,对省内运输机场增值税增量留抵退税应退尽退。(省税务局负责)

    37.有条件的地市根据实际需要,统筹上级转移支付以及地方自有财力,支持疫情防控任务重、运营困难、资金缺口大的航空公司和机场发展。(省财政厅,相关地级以上市人民政府按职责分工负责)

    38.广州、深圳、珠海等地市尽快出台新的客货运航线补贴政策,已承诺给予航线补贴的地市要将补贴资金及时全额拨付到位。(相关地级以上市人民政府负责)

    39.省财政、有条件的地市财政加大对省内民航基础设施项目建设(前期工作)的支持力度,鼓励有条件的地市对民航基础设施建设项目贷款资金给予贴息补助。(省财政厅、发展改革委,相关地级以上市人民政府按职责分工负责)

    40.积极争取民航发展基金等中央财政资金,重点支持省内民航基础设施建设、安全能力建设、中小机场运营、航线网络拓展等。鼓励符合条件的机场(不含通用机场)项目申报地方政府专项债券需求。(省财政厅、发展改革委牵头,相关地级以上市人民政府配合)

    41.推动银行业金融机构加强与地方政府部门的信息共享,在风险可控的前提下,加强对枢纽机场的信贷、结算等综合金融服务。鼓励银行业金融机构加大对省内机场、航空公司的信贷支持力度。鼓励符合条件的省内机场、航空公司发行公司信用类债券,拓宽多元化融资渠道。对受疫情影响严重的省内机场、航空公司注册发行债务融资工具提供便利服务。(省地方金融监管局,人民银行广州分行、广东银保监局、广东证监局,省发展改革委,相关地级以上市人民政府按职责分工负责)

    七、精准实施疫情防控措施

    42.建立精准监测机制,做好口岸、机场、港口、冷链运输等重点行业“应检尽检”重点人群的核酸检测工作,对于快递外卖、餐饮等面向公众大众的特定服务场所和“暴露性”服务行业的一线工作人员,开展抽样核酸检测。(省新冠肺炎防控指挥办各成员单位,各地级以上市人民政府按职责分工负责)

    43.提升精准识别能力,各地一旦发生疫情,在接到报告后4小时内完成个案核心信息的收集和报送,12小时内初步完成重点场所(含活动时间段)界定,24小时内报告个案流调信息,并根据调查进展及时动态更新报告信息。(省新冠肺炎防控指挥办各成员单位,各地级以上市人民政府按职责分工负责)

    44.强化精准管控隔离,明确密切接触者判定规则,对密切接触者、密接的密接等重点人员严格落实相关健康管理措施;科学精准锁定风险人员,运用健康码赋码转码手段,督促落实核酸检测,加强健康监测。认真落实新冠肺炎本地疫情应急处置方案,将中高风险地区的确定精准到住宅小区、社区(街道)、自然村等单元,根据流调溯源进展、核酸检测结果和风险评估科学划分封控区、管控区和防范区。(省新冠肺炎防控指挥办各成员单位,各地级以上市人民政府按职责分工负责)

    45.推广精准防护理念,对服务业从业人员等重点人群开展新冠病毒疫苗接种,并确保目标人群“应接尽接”。优先在感染高风险人群和保障社会基本运行的关键岗位人员中开展加强免疫,其中包括食品、交通运输等服务业从业人员,上述重点人群原则上加强免疫“应接尽接”。(省新冠肺炎防控指挥办各成员单位,各地级以上市人民政府按职责分工负责)

    46.严格落实国务院联防联控机制综合组防疫政策“五个不得”的要求,即不得禁止低风险地区人员返乡;不得随意扩大中高风险地区范围;不得随意将限制出行范围由中、高风险地区及所在区(县)扩大到所在地市;不得擅自对低风险地区人员采取集中隔离管控、劝返等措施;不得随意延长集中隔离观察期限。在此基础上,进一步对服务业行业提出精准防疫要求。一是不得突破疫情防控相应规定进行封城、封区、中断公共交通。二是不得非经流调、无政策依据对餐厅、商超、景区景点、电影院及相关服务业场所等实施关停措施、延长关停时间。三是不得在国务院联防联控机制政策要求基础上擅自增加对服务业的疫情防控措施。确有必要采取封城、封区、中断公共交通等措施或在现行基础上加强疫情防控力度的,须报经国务院联防联控机制同意后实施。(省新冠肺炎防控指挥办各成员单位,各地级以上市人民政府按职责分工负责)

    47.统筹疫情防控措施总体要求,针对服务业行业特点,建立疫情防控措施层层加码问题反映、核实、纠正专项工作机制。(各行业主管部门,各地级以上市人民政府按职责分工负责)

    八、组织实施

    (一)加强统筹协调。省发展改革委要切实发挥牵头作用,做好形势分析,加大协调推动有关政策的出台、执行落实工作力度。各地、各部门要及时协调解决政策落实过程中的难点、堵点问题,及时回应社会诉求和关切,及时跟踪研判相关困难行业企业的恢复情况,强化储备政策研究。

    (二)加强责任落实。各地、各部门要强化责任担当、各司其职、主动作为,抓紧出台具体政策实施细则和有针对性的配套支持政策。着力抓好各项任务落实,确保各项政策措施早落地早见效,支持市场主体纾困发展。

    (三)加强宣传解读。各地、各部门要把握好政策的时度效,拓展宣传渠道,创新宣传方式,加大宣传力度,让市场主体知晓政策、了解政策、用好政策。总结推广好经验好做法,发挥示范带动作用。

    2022-03-25 19:13

  • 上一页 第37页/共60页 下一页